Classes
Modules
Namespaces
Files
Related Pages
Class List
Class Index
Class Hierarchy
Class Members
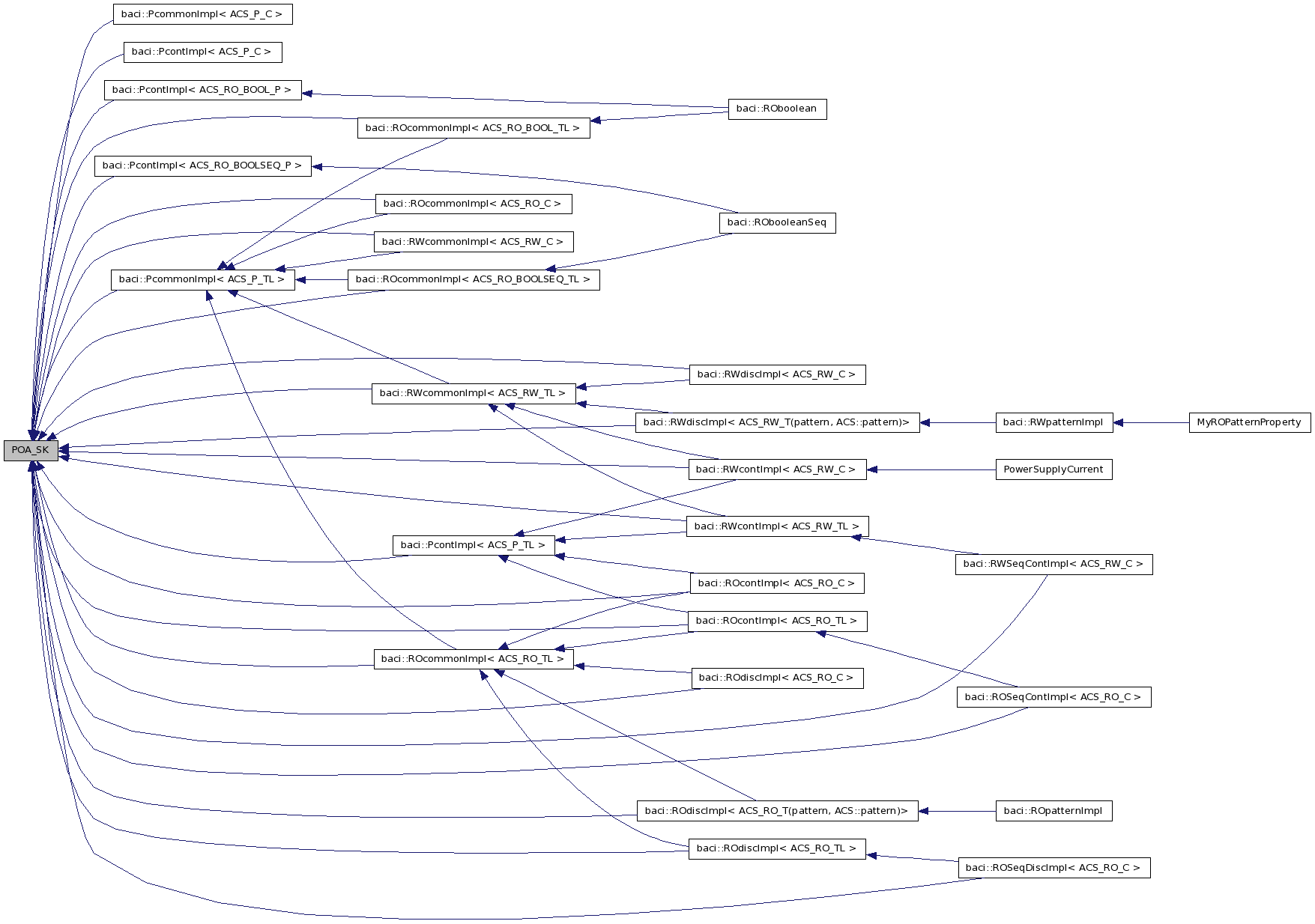
POA_SK Class Reference
Inheritance diagram for POA_SK:
[
legend
]
The documentation for this class was generated from the following file:
baciROcontImpl_T.h
Generated on Fri Jul 17 2015 12:58:56 for ACS-2015.6 C++ API by
1.7.0