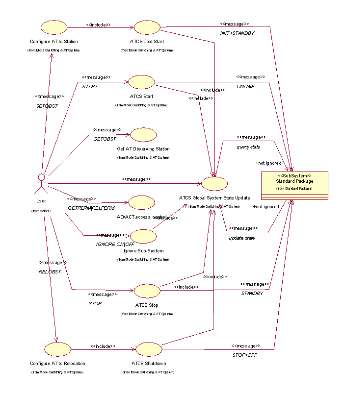
Description: The Mode switching package provides functions to command the AT Control System as a whole and to provide information regarding its global operational state.
Package name: msw, osf
Inheritance: NONE. This is NOT a standard package
Deployment: AT Control Workstation: mswControl process.



The msw package provides basically the following two services:
The AT Control System global status is based on the status of a list of packages (required packages) based on current operational conditions, but with the possibility for the operator or during maintenance of overwriting the system selection by ignoring explicitly specific packages (ignored packages).
All the configuration information concerning packages is kept in a database table.
The basic assumption made is that all packages are inherited from the Standard Package and are therefore compliant with all defined standard commands and state conditions.
Mode Switching itself is not a Standard Package, since its state is the state of the whole ATCS and not the internal package state. As a consequence:
Reuse from VLT TCS: 90%
The VLT TCS msw,osf packages provides mostly the same functionality and the code is highly reusable, since it is table driven. Some functionality is not implemented in the Auxiliary Telescopes (like focus switching) and will have to be hidden. No major changes in the original package are expected. The msw database branch in the ATCS workstation environment will be properly configured.
New code will have to be developed for the Use Cases related to AT system start and stop and to system reconfiguration after relocation
For more details see the VLT Mode Switching Design Description document[RDV05].Issues to be Determined or Resolved:
Last modified: Fri May 19 17:48:18 METDST 2000