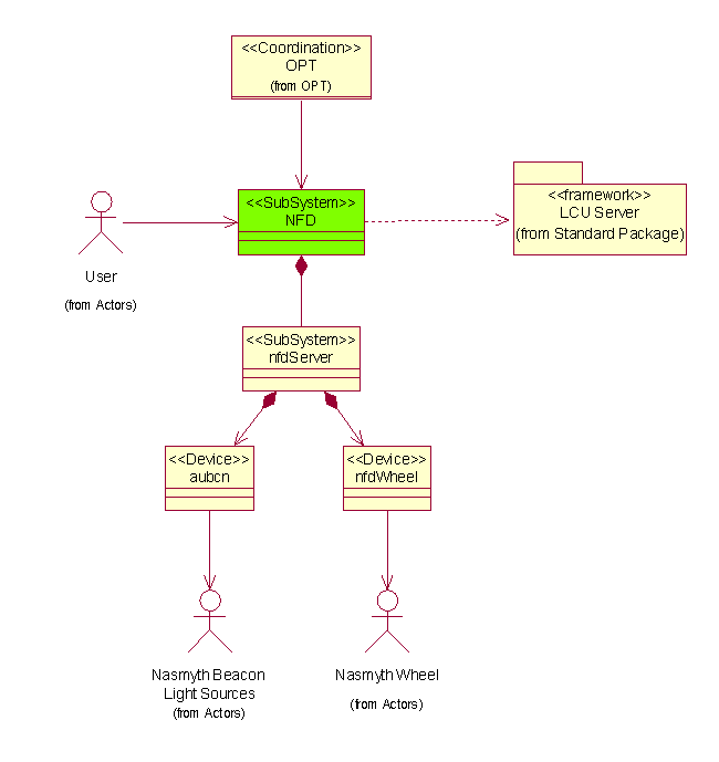
Description: Control of the Nasmyth Focus related devices, like Nasmyth Wheel and the Nasmyth Beacon.
Package name: nfd
Inheritance: LCU Server Framework <<SubSystem>>lsfSERVER
Deployment: Altitude LCU: atnfdServer


This Software Device is instantiated from the LCU Server
Framework lsf.
The sub-class <<SW
Device>>atnfdServer:lsfSERVER is composed of an instance of the motor
class <<Motor Device>>wheel:lsfMOTOR and of one instance of
the software device class <<Software Device>>aubcn:lsfSOFTDEV.

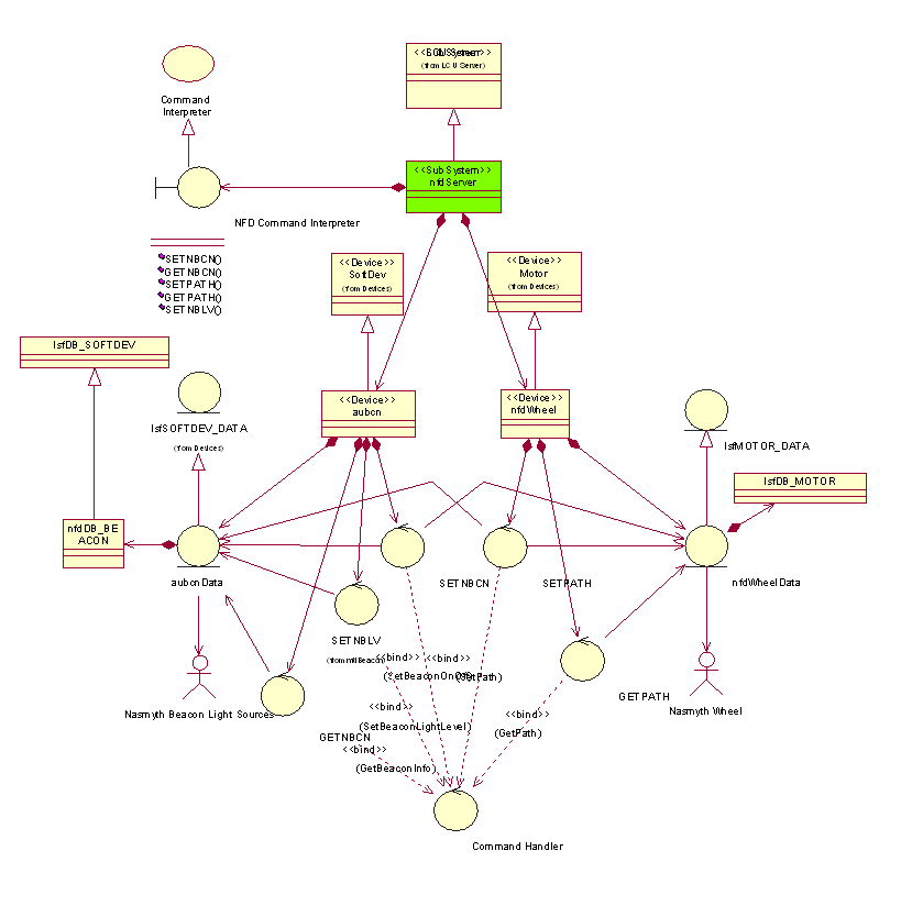
The Software Device atnfdServer provides the following Specific Commands for the control of the Nasmyth wheel:
Command SETPATH / GETPATH
These commands are transient instances resp. of the classes:
<<Control>>nfdSETPATH:lsfCOMMAND_HANDLER
and
<<Control>>nfdGETPATH:lsfCOMMAND_HANDLER.
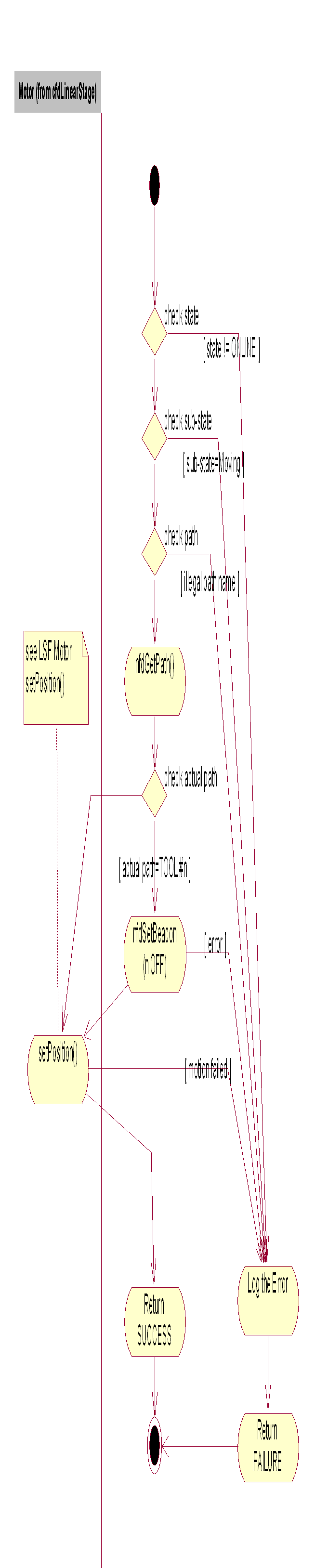
They invoke the inherited method lsfMOTOR::lsfMotorMoveAbs(char *name[], vltDOUBLE offset[]) and lsfMOTOR::getPosition():


The Nasmyth wheel is intended to be used mainly for optical alignments, thus only the position mode is relevant here. The positions are accessible via their names (see MCM Named Positions) to which an offset may be added as required (only for both alignment tools):
Commands SETNBCN, GETNBCN, SETNBLV
These 3 commands are transient instances resp. of the classes:
<<Control>>nfdGETNBCN:lsfCOMMAND_HANDLER,
<<Control>>nfdSETNBCN:lsfCOMMAND_HANDLER,
<<Control>>nfdSETNBLV:lsfCOMMAND_HANDLER.
They invoke the inherited methods lsfSOFTDEV::lsfForwardCommand(). The commands are routed to the module aubcn, that is the generic VLTI beacon controller:


There are 2 Nasmyth beacons associated resp. to the 2 alignment tools of the Nasmyth wheel. The beacon may be switched on only when the wheel is in one of the tool positions(TOOL1 or TOOL2); when moving the wheel out of these positions (e.g. to FREE or RETRO) the associated beacon is automatically switched off. The selection of the wavelength associated to each beacon is a manual operation where the optical fibers are plugged in two of the 3 laser beacons available on the board. The Nasmyth beacon may not be switched on together with the pupil beacon.
Command Definition Table: atnfdServer.cdt
Command Interpreter Table: atnfdServer.cit
Reuse from VLT TCS: New package
Issues to be Determined or Resolved: None
Last modified: Wed Jun 27 08:10:22 UTC 2001