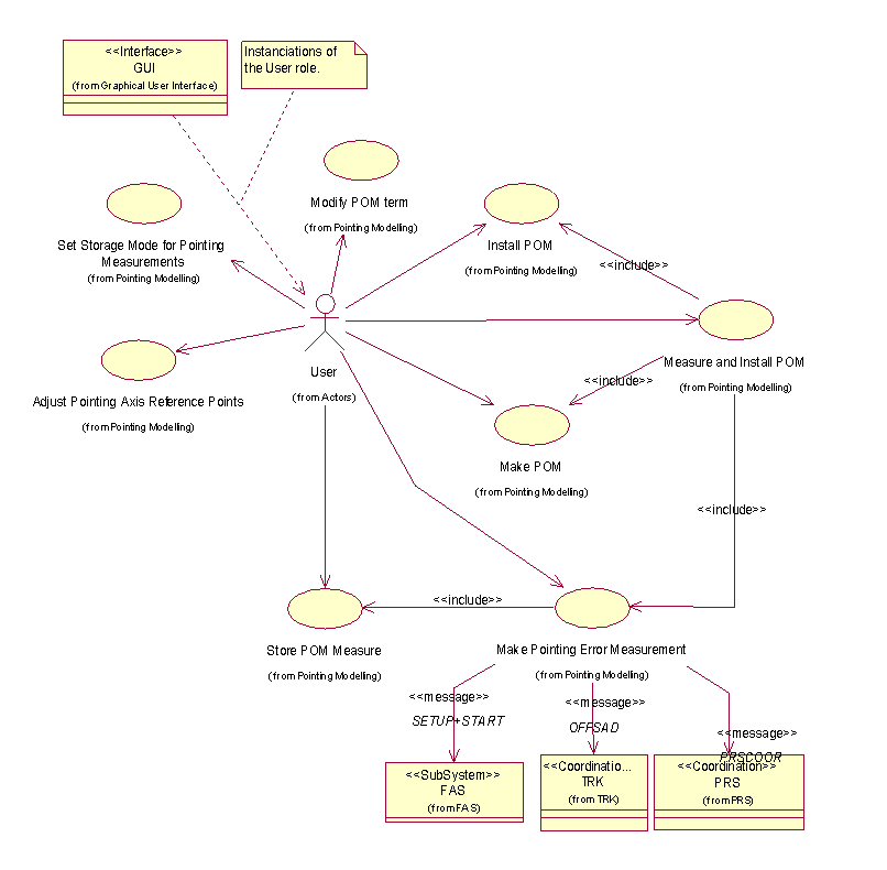
Description: The Pointing Modelling package creates and updates, automatically or interactively, pointing models used to improve the telescope pointing accuracy, by compensating geometrical misalignments and structural flexures.
Package name: pom
Inheritance: Standard Package
Deployment: AT Control Workstation.


The whole task of creating a pointing model will be carried on in three successive phases:
measurement phase
The telescope is preset to a number of stars and the image position at the Coudé focus is measured with the Coudé Sensor Unit. The difference between the nominal and the actual star position determines a pointing error.
analysis phase
The pointing errors, stored in data files, are processed to fit at the best to the pointing observations a set of telescope model terms, selected from an internal repertoire. These terms are modelled by predefined mathematical functions, which are completely specified by the value of their coefficients.
installation phase
The computed values are sent to the tracking software for immediate update in all tracking axes.
The Pointing Modelling processes are executed only on demand, since they are not necessary during normal observation.
The whole interactive process is driven by a graphical user interface.
Reuse from VLT TCS: 100%
The VLT TCS (auto)pom package provides exactly the same functionality and the code is fully reusable. New functionality will have to be developed to handle changing the pointing model after relocation, based on the new telescope station.
Issues to be Determined or Resolved:
Last modified: Fri May 19 17:55:21 METDST 2000