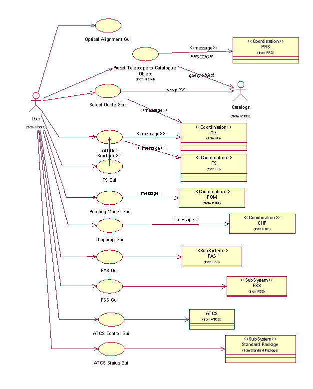
Description: Consists of all the panels used to drive the telescope, view status information, Startup/Shutdown the telescope etc.
Package name: gui
Deployment: AT Control Workstation


Architecture: The Graphical User Interfaces are either created with the Panel Editor or using Java Technology. The GUI is used to send commands to processes and to read the on line database. GUIs can send commands to any process and read any database attribute,if necessary. There is no architectural restriction.
Reuse from VLT TCS: 40%
The panels that have been produced for the TCS on the UTs can partly
be reused, when properly modifed.
Issues to be Determined or Resolved:
Last modified: Wed Jun 16 14:45:01 METDST 1999