Description: The Tracking software implements the functions that drive the telescope to follow the apparent motion of an astronomical object, by rotating the altitude and the azimuth axes according to pure astronomical calculations (i.e. without any feedback from the actual image) and taking into account the pointing model.
Package name: trk
Inheritance: Standard Package
Deployment: AT Control Workstation: trkwsControl and trkwsSetup processes. LCU of each tracking axis: xxxTrkServer, where xxx is the name of the axis (alt, az, tsd), and foreground and background loop processes.


The tracking package has a WS part and an LCU part.
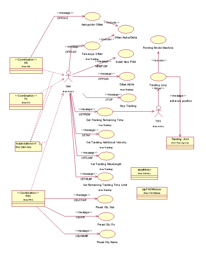
The WS part receives all WS tracking commands, which are user commands and internal ATCS commands, in particular the command from Presetting, to bring the telescope to a new position. Most of the commands are actually executed in the LCU part of Tracking. Where this is the case, the WS part forwards the command to the LCU part of all the LCUs that are currently involved in tracking. The list of tracking axes is configurable and kept in a database table.
The LCU part consists of a command interpreter, some data handling functions and a calculation part. The calculations part performs all necessary coordinates calculations and corrections, from the user's object coordinates (usually mean places of epoch J2000) to fully corrected alt, az and parallactic angle. This includes also refraction, pointing model and, if applicable, correction for the impact of the TADC.
The LCU part of tracking will be used in the LCUs for ALL telescope axes that are involved in tracking, plus a few more that needs to know where the telescope is at any moment. This includes the Altitude and Azimuth axes, the FSS Translation Stage and the Autoguiding (which needs to know the telescope position and parallactic angle to calculate the guide reference point on the FAS in order to take into account field rotation and differential refraction). Pointing corrections of alt and az angles are done, using coefficient values and correction algorithms supplied by the Pointing Modelling package. A tracking axis might also need to make additional pointing corrections, specific for that particular axis. That is however part of the position control of that axis, and NOT part of the Tracking module.
When the telescope is tracking, this coordinate calculation part is running in EACH LCU involved in tracking at that moment. Each LCU has to calculate its own references, based on the corrected alt, az and parallactic angle that are delivered by the Tracking module.
The implementation of astronomical calculations will be based on the slalib library by P. T. Wallace, Rutherford labs.
Reuse from VLT TCS: 100%
The VLT TCS trk package provides exactly the same functionality and the code is fully reusable. No changes in the original package are expected. The trk database branch in the ATCS workstation environment will be properly configured.
For more details see the VLT TRK Design Description document [RDV09].For more details see the VLT trk Design Description document …….
Issues to be Determined or Resolved:
Last modified: Tue Jun 12 13:36:56 UTC 2001