Description: The Translation Stage sub-system is responsible for the high precision positioning of the Translation Stage device holding the Field Stabilization APD Sensor (STRAP). It acts as the Guide Probe on the UTs.
Package name: tsd
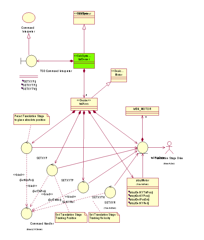
Inheritance: LCU Server Framework <<SubSystem>>lsfSERVER
Controlled SW Devices: None
Deployment: Sensor LCU: atxytServer.


This Software Device is instantiated from the LCU Server Framework
lsf.
The sub-class
<<SW Device>>tsdSERVER:lsfSERVER
is composed of the following device instances:

The Software Device tsdServer provides the following Specific Commands:
Command SETXYT
This command is a transient instance of the class <<Control>>tsdSETXYT:lsfCOMMAND_HANDLER.
It invokes the inherited methods lsfMOTOR::setPosition() and lsfMOTOR::getPosition().
Commands SETXY[P,V]
These commands are transient instances resp. of the classes:
<<Control>>tsdSETXYP:lsfCOMMAND_HANDLER and
<<Control>>tsdSETXYV:lsfCOMMAND_HANDLER.
They invoke the inherited method lsfMOTOR::getPosition(). In addition for tracking, the following 2 methods shall be provided by the class lsfMOTOR: lsfMOTOR::setTrkPos() and lsfMOTOR::setTrkVel().
The Translation Stage is another couple of Tracking Axes; it
figures the robotized arm of the guide probe. Its position is
controlled by the tracking process running on this LCU.
The class acmTranslationStage:atpAxis is
implementing the methods for the update of the Translation Stage
position
(see the section Tracking Axis
for details).
Reuse from VLT TCS: New Package
Issues to be Determined or Resolved: The prototype shall demonstrate which of the 2 tracking methods is best suited for an accurate motion of the translation stage, avoiding possibly to offset the APD sensor reference point.
Last modified: Tue Jun 26 14:25:02 UTC 2001