Classes
Modules
Namespaces
Files
Related Pages
File List
File Members
Classes
|
Namespaces
baciAlarmSystemMonitorCont_T.h File Reference
#include "
baciAlarmSystemMonitor_T.h
"
Include dependency graph for baciAlarmSystemMonitorCont_T.h:
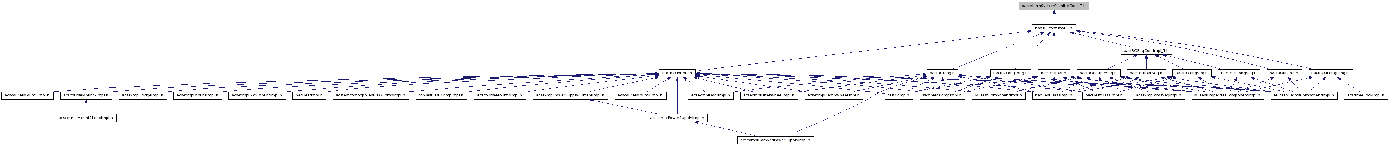
This graph shows which files directly or indirectly include this file:
Go to the source code of this file.
Classes
class
baci::AlarmSystemMonitorCont< T, TPROP >
Namespaces
namespace
baci
Generated on Tue Feb 10 2015 11:58:26 for ACS-2015.2 C++ API by
1.7.0