Classes

basencHelper.h File Reference

#include <orbsvcs/CosNotifyChannelAdminS.h>
#include <orbsvcs/CosNamingC.h>
#include <acsncC.h>
#include <cdbDALC.h>
Include dependency graph for basencHelper.h:
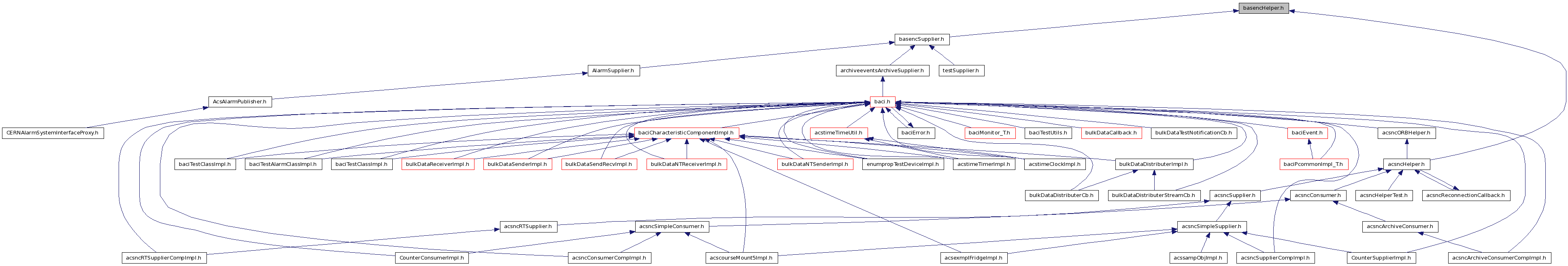
This graph shows which files directly or indirectly include this file:

Go to the source code of this file.

Classes

class  BaseHelper