Classes
Modules
Namespaces
Files
Related Pages
File List
File Members
Classes
loggingLoggingTSSStorage.h File Reference
#include <ace/Hash_Map_Manager.h>
#include <ace/Task.h>
Include dependency graph for loggingLoggingTSSStorage.h:
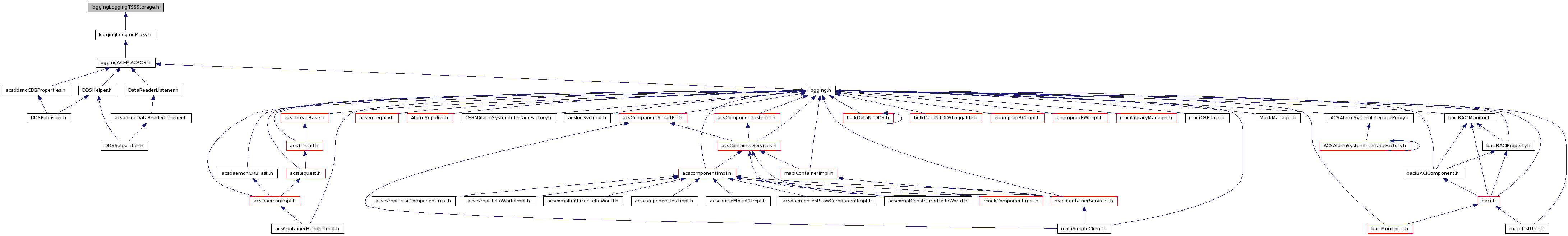
This graph shows which files directly or indirectly include this file:
Go to the source code of this file.
Classes
class
LoggingTSSStorage
Generated on Mon May 4 2015 08:27:49 for ACS-2015.4 C++ API by
1.7.0