Description: The Autoguiding package takes care of correcting low frequency telescope position errors. Such errors can be caused by inaccurate coordinate or refraction calculations, flexure or vibration in the structure, temperature variations, wind buffeting. Corrections are applied to the telescope axes, altitude and azimuth. The Autoguiding is not supposed to correct errors with frequency higher than 1 Hz, like variations in atmospheric or local seeing..
Package name: ag
Inheritance: Standard Package
Deployment: AT Control Workstation: atagwsControl process. Sensor LCU: agServer and agLoop processes


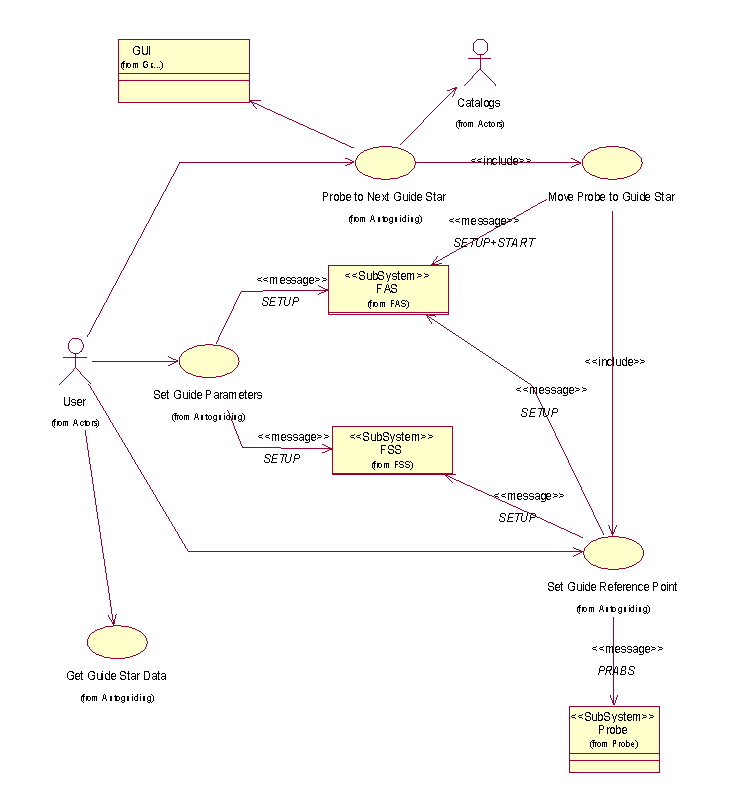
What follows is a Level 0 class diagram. The Rational Rose model for the AG
package contains more detailed diagrams.

The Autoguiding package provides all the same functionality of the VLT TCS Autoguiding package and maintains the same architecture.
For a detailed description of the VLT Autoguiding software, refer to the TCS Auto Guiding and Field Stabilisation Design Description[RDV06].
The Rational Rose model for the ATCS project contains also a complete description of the VLT Autoguiding system in the VLT sub-package inside the AG package.
The Autoguiding technique is based on the selection in the
field of view of a guide star, which is bright enough to allow to
measure reliably its position by means of a CCD camera in the
Field Acquisition Sensor. The computed position errors are then
used to move the telescope in a closed loop control.
Autoguiding functions are started automatically, if the guiding
type parameter has been set to <auto guiding>, after
the telescope preset has been completed.
A complete sequence of actions is then automatically executed,
which means that generally no commands are necessary during the
observation time. Nevertheless it is possible to control/initiate
various autoguiding functions or to configure its behavior by
means of a set of explicit commands.
Note:The term guide probe is used in this
context in a generic way and does not imply the presence of an
independent guide probe installed on a robotised arm.
For the auto-guiding of the ATs, the guide probe is just
the on-axis Field Acquisition Sensor with the possibility of
defining a guide box in any area of the FAS field. This box moves
tracking the given sky coordinates according to field rotation
and to the relative motions between the target and the guide
star, due for example to differential refraction effects (the
target will be typically observed in the infrared, while the
guide star is in the visible.
The only significative difference, with respect to Autoguiding, between VLT and ATs is the fact that the FAS is fixed in the center of the field and not on a moving guide probe. It is also receiving light from a beam splitter and does not vignet the field.
The ATs do not have a derotator.
On the other hand, the ATs Tracking Axis software (see Tracking Axis package) handles transparently the FAS (and the FSS) as a guide probe. In particular it automatically changes the reference point of the FAS to put it always on the theoretical position of the guide probe.
With respect to the VLT adapter, it provides also the current position of the guide probe in XY pixel coordinates in the reference frame of the FAS and stores the reference position in a public accessible database point.
This has the following architectural implications:
The Autoguiding package is composed of a WS part and an LCU part.
The WS part receives all autoguiding commands, which can be user commands or internal ATCS commands. Most of these commands are passed to the LCU part for action.
The LCU part consists of a command interpreter, some data handling functions, functions for CCD handling, some image processing, centroiding, evaluation of position errors, and sending of position correction commands. These commands are sent directly to the LCU part of tracking in the Alt and Az LCUs. This direct sending of commands only takes place if autoguiding is active, and if the corresponding LCU part is authorized by the WS part to do so. At any time, the LCU function is prepared to receive a `stop sending corrections' command, so that the WS part of autoguiding is in full control of what is going on.
The direct sending of commands from one LCU to other LCUs is an accepted exception of VLT rules. This is a (soft) real-time activity, and must bypass the WS for performance reasons.
On the workstation side, the following design changes with respect to the VLT Autoguiding software are required:

On the LCU side, no code change or extension is necessary.
Command Definition Table:
The CDT for Autoguiding is built by including for maintenance
convenience a numbere of separate CDTs:
Reuse from VLT TCS: 90%
The Autoguiding package provides all the same functionality of the VLT TCS Autoguiding package and maintains the same architecture.
Issues to be Determined or Resolved: None
Last modified: Tue Feb 26 10:50:12 UTC 2002