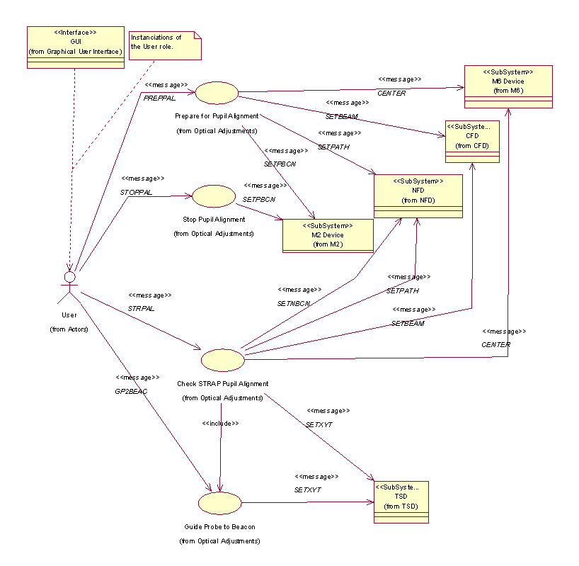
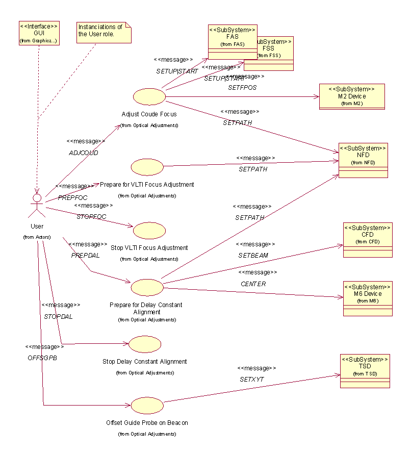
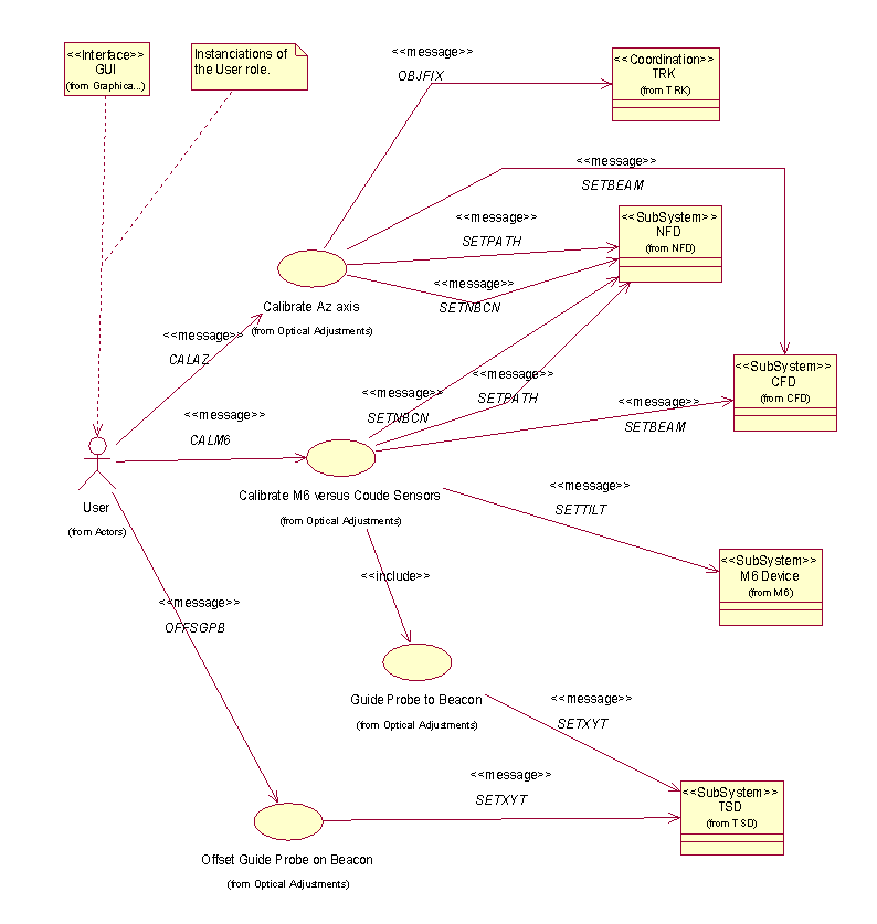
Description: The AT Control Software provides high-level coordination functions to perform a number of optical alignment tasks. They will be invoked by the VLTICS-ISS in coordination with the control of other VLTI sub-systems located in the Interferometric Lab. (e.g. pupil sensor, image sensor, Instruments, etc.).
Note:It is recognised that the exact sequence/procedure contained in the Use Cases for Internal Calibrations (Calibrate M6/Coude, calibrate Az axis, check STRAP pupil) may be modified after the first experience with the system. As a consequence and to avoid lost effort, it is agreed to proceed as follows:
Package name: opt
Inheritance: Standard Package
Deployment: AT Control Workstation: atosfControl process and OSF templates

This coordination package is responsible for the control of optical devices which participate in the alignment procedures.
The following commands are dedicated to the optical alignment of the telescope:
These PREPxxx commands are initiating each an alignment procedure, that remains active until the explicit STOPxxx completion command is received.
In addition, the command GETDATA is necessary for external software (VLTICS-ISS) to request for data acquisition, using the FAS and/or FSS detectors.
At last, this package provides the command wrappers to the device specific commands to be invoked during the procedure (e.g. chopping the Nasmyth Wheel around its alignment tool center position):
Command Definition Table: atoptControl.cdt
Reuse from VLT TCS: New package
Issues to be Determined or Resolved: None
Last modified: Mon Feb 25 13:18:59 UTC 2002