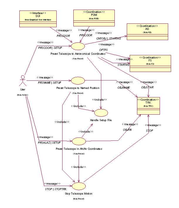
Description: The Presetting package takes care of requests to move the telescope to a new object, specified through its celestial coordinates (right ascension and declination), or to a new fixed position, expressed in local telescope coordinates (altitude and azimuth) or by means of predefined keywords (like zenith). Only in the first case the tracking will start automatically just after the preset procedure has completed. A preset request can be delivered either by specifying in a command the value of the required presetting parameters or by passing a pointer to a setup file, which holds the complete information to configure and position the telescope.
Package name: prs
Inheritance: Standard Package
Deployment: AT Control Workstation: prsControl and prsAction processes


The prsControl process receives all external commands and is the package interface process. In particular it handles all PRESET and SETUP commands. In all cases the target information is written in a ready setup-file, eventually merged with the information contained in previous commands. Setup information is incremental and a reset to initial default values must be explicitly requested (command).
If an action has to be taken, prsControl passes the ready setup-file to the prsAction process for execution.
This process handles the exact sequence of actions (preset sequence) necessary to perform the requested preset and sends all corresponding commands to the other ATCS packages. When the preset is completed successfully, the current setup information is written in the current setup-file.
The setup-file handling parts of the module are implemented using the module `slx', setup file handling, of the INS common software; see: VLT-SPE-ESO-17240-0666, 1.0,21/10/94 --- INS Common sw part2, Design Description.
Reuse from VLT TCS: 100%
The VLT TCS prs package provides the same functionality and the code is highly reusable. The sequence of actions necessary to preset an Auxiliary Telescope differs from the one of the Unit Telescopes and the base classes, already foreseen for this purpose in the package, have to be specialized (as already done, for examples, for the NTT telescope) by implementing new sub-classes . No architectural changes in the original package are expected.
For more details see: VLT PRS Design Description document [RDV07].Issues to be Determined or Resolved: The preset sequence is currently implemented in C++, as a consequence a modification requires recompiling the prsAction process. During UT commissioning it has been put into evidence that it would be advisable to make easier to change the sequence. A possibility would be to implement it as a Sequencer script or in Java. This would make it possible to easily change the sequence on the fly and to choose between multiple sequences depending on the operation conditions. This change would have to be retrofitted on the UTs.
Last modified: Tue Feb 1 11:08:04 MET 2000