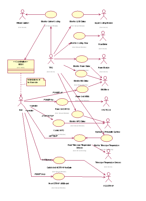
Description: Provides access and control to the Service Modules: Hydraulic and Pneumatic System, Auxiliary Power, Liquid Cooling and Cabinet Cooling Modules and Telescope Temperature Monitoring.
Package name: srv
Inheritance: LCU Server Framework <<SubSystem>>lsfSERVER
Controlled SW Devices: none


As of the current issue of the ICD [AD 20] and described in ICD Services and ICD Temperature Sensors, the architecture of this sub-system is described below:
The LCU Software Device atsrv is instantiated from the LCU Server
Framework lsf.
The sub-class <<SW Device>>atsrvServer:lsfSERVER is
composed of 3 instances of the serial communication class
<<PLC Device>>lcm:lsfSERIAL,
<<PLC Device>>hps:lsfSERIAL,
<<PLC Device>>pwr:lsfSERIAL,
and of one instance of the monitor device
<<Task Device>>monitor:lsfTASKDEV.
The hardware is driven via the RS232 serial communication port
/tyCo3 available on the
LCU Transition Module of the Auxiliary LCU.
The details of the communication protocol
are described in the Siemens RK512/3964R PLC User Manual
[AD 29].
The Software Device atsrvServer provides the following Specific Commands for the control of the services:
The LCU Software Device ataltsrv is instantiated from the LCU Server
Framework lsf.
The sub-class <<SW Device>>ataltsrvServer:lsfSERVER is
composed of one instance of the serial communication class
<<PLC Device>>ccm:lsfSERIAL,
and of one instance of the monitor device
<<Task Device>>monitor:lsfTASKDEV.
The 9 temperature sensors are read from within the RTC running on
the Altitude LCU. The altaz
process is responsible for storing the sensor values in the generic
RTC database. The ataltsrv
monitor device will copy them from there into its own database.
The hardware is driven via the RS232 serial communication port
/iser2.
The details of the communication protocol
are described in the PKC User Manual
[AD 33].
The Software Device ataltsrvServer provides the following Specific Command:
The LCU Software Device atdcssrv is instantiated from the LCU Server
Framework lsf.
The sub-class <<SW Device>>atdcssrvServer:lsfSERVER is
composed of 8 instances of the digital signal class
<<Digital Device>>lsfDIGITAL,
and of one instance of the monitor device
<<Task Device>>monitor:lsfTASKDEV.
The hardware is driven via the Digital I/O board /acro0.
The Software Device ataltsrvServer provides the following Specific Commands:
Command Definition Table: atsrvServer.cdt, ataltsrvServer.cdt, atdcssrvServer.cdt.
Command Interpreter Table: atsrvServer.cit, ataltsrvServer.cit, atdcssrvServer.cit.
Reuse from VLT TCS: New Package. The implementation of the communication protocol is provided by the VLT module plccom.
Issues to be Determined or Resolved: Monitoring period, limits
Last modified: Wed Jul 25 07:32:58 UTC 2001