Detailed Design of the AT probe

Package:  AT probe

Description The package coordinates and controls the guide probe or guide star tracking handling.

Package name probe, atp

Class diagram

Activity diagram Command OFFSAD:

Sequence diagram AT Probe Loop:

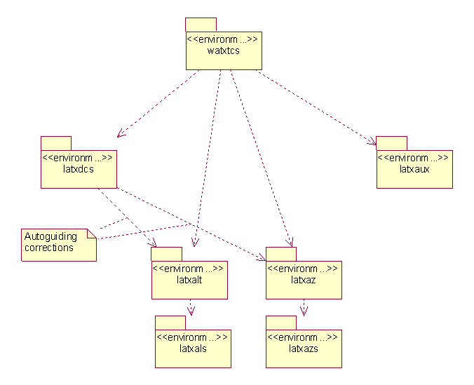
Component diagram

Last modified: Mon Feb 25 13:26:04 UTC 2002