[ ESO ]  

Characteristic Data


ASCII  
Interactive  
PDF  
log(y) plot        
log(y) PDF        
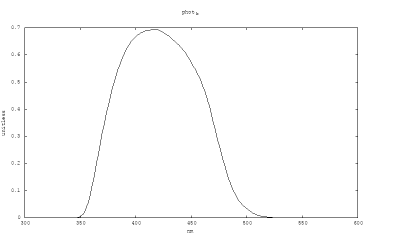
[phot_b]


Send comments and questions via https://support.eso.org/