Classes
Modules
Namespaces
Files
Related Pages
File List
File Members
Classes
|
Namespaces
loggingStopWatch.h File Reference
#include "
loggingLogTrace.h
"
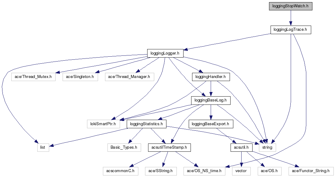
Include dependency graph for loggingStopWatch.h:
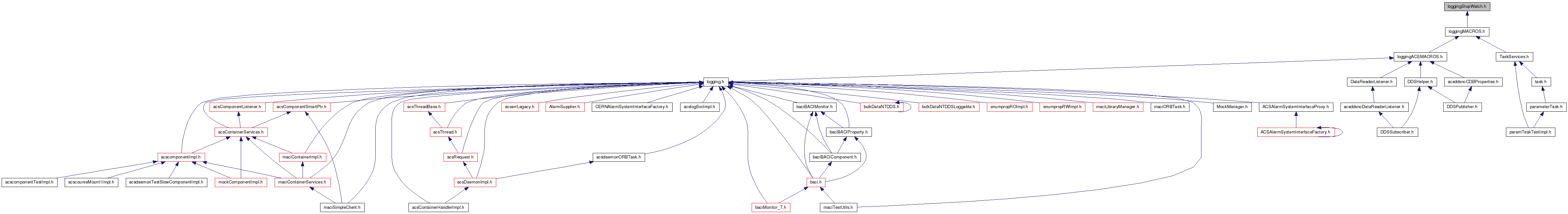
This graph shows which files directly or indirectly include this file:
Go to the source code of this file.
Classes
class
Logging::StopWatch
the implementation is based on
LogTrace
. It probably could be merged together.
More...
Namespaces
namespace
Logging
Generated on Fri Apr 15 2016 15:14:19 for ACS-2016.4 C++ API by
1.7.0