Main Page
|
Namespace List
|
Class Hierarchy
|
Alphabetical List
|
Class List
|
File List
|
Namespace Members
|
Class Members
|
File Members
|
Related Pages
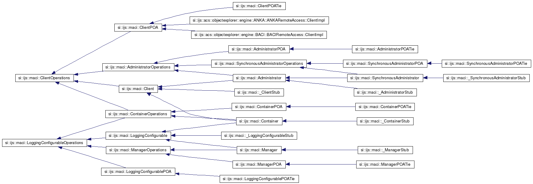
ACS Java API Graphical Class Hierarchy
Go to the textual class hierarchy
Generated on Thu Apr 30 03:21:44 2009 for ACS Java API by
1.3.8