Main Page
Related Pages
Modules
Namespaces
Classes
Files
File List
File Members
ASIConfiguration.h File Reference
#include <string>
Include dependency graph for ASIConfiguration.h:
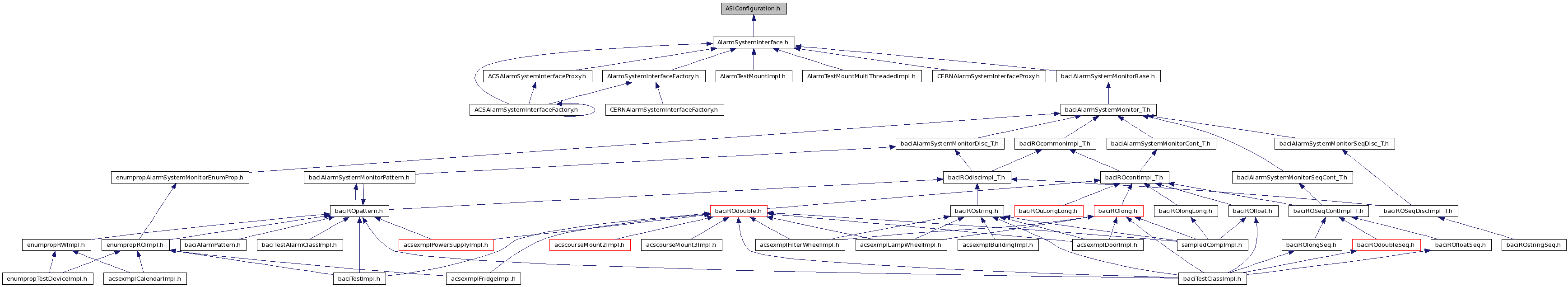
This graph shows which files directly or indirectly include this file:
Go to the source code of this file.
Classes
class
acsalarm::ASIConfiguration
Namespaces
namespace
acsalarm
Generated by
1.6.2