taskComponent.h File Reference

#include "taskComponentS.h"
#include <acscomponentImpl.h>
#include "taskErrType.h"
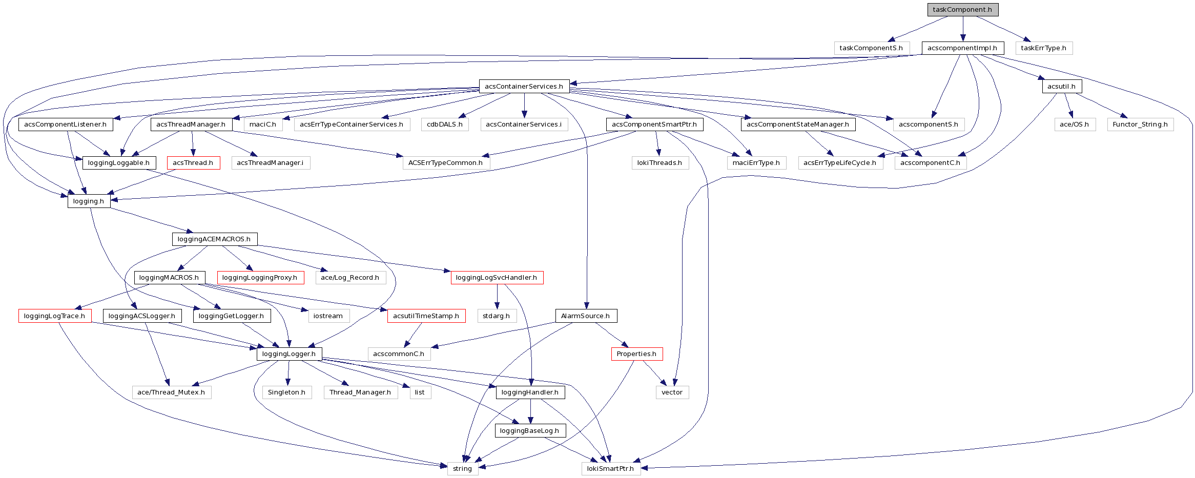
Include dependency graph for taskComponent.h:
This graph shows which files directly or indirectly include this file:

Go to the source code of this file.