import "mastercompTest_if.idl";


Public Member Functions | |
| void | componentNeedsAttention (in string componentName, in string troubleCode) |
Public Attributes | |
| readonly attribute ACS::RWdouble | someOtherProperty |
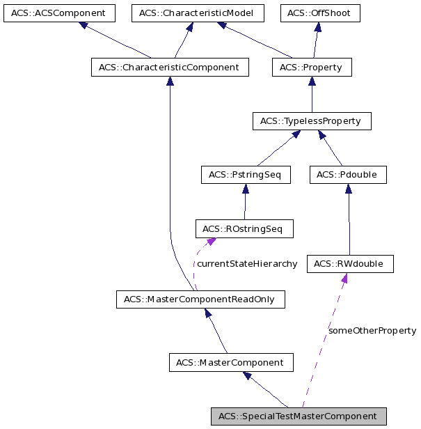
A master component can usually implement the MasterComponent interface directly. Here we see a special case where a derived interface is used in order to add specific communication between the master component and the rest of the components of that subsystem.
| void ACS::SpecialTestMasterComponent::componentNeedsAttention | ( | in string | componentName, | |
| in string | troubleCode | |||
| ) |
This is an example method through which the subsystem components can notify the MC.
| readonly attribute ACS::RWdouble ACS::SpecialTestMasterComponent::someOtherProperty |
This property is just to demonstrate how one can add properties to a custom master comp. This example was once requested by LDavis.
1.7.0