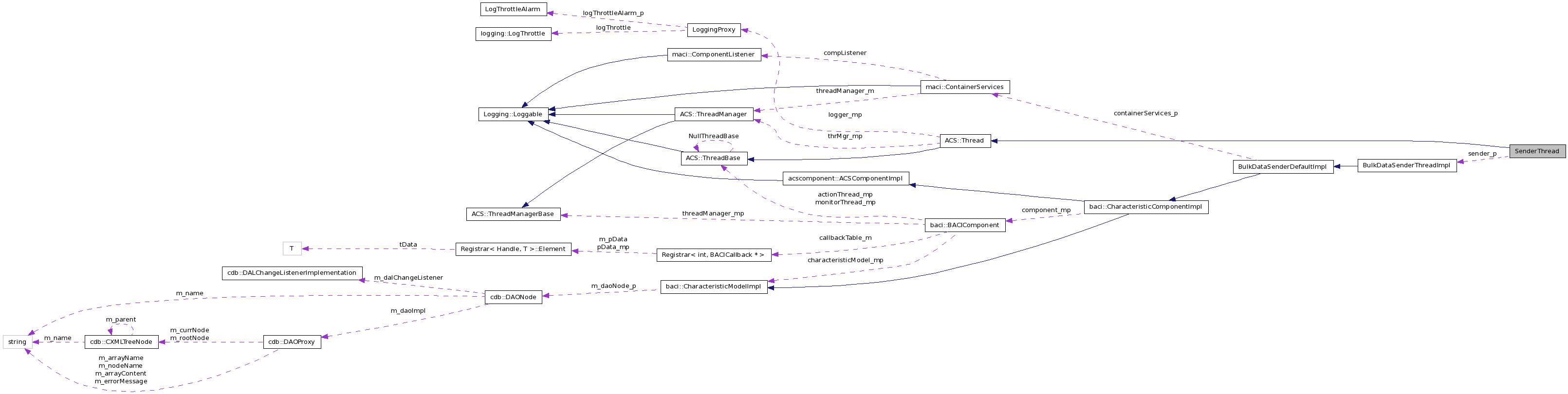
#include <bulkDataSenderThreadImpl.h>
List of all members.
Constructor & Destructor Documentation
| SenderThread::SenderThread |
( |
const ACE_CString & |
name, |
|
|
BulkDataSenderThreadImpl * |
sender, |
|
|
CORBA::ULong |
flowNumber, |
|
|
const ACS::TimeInterval & |
responseTime = ThreadBase::defaultResponseTime, |
|
|
const ACS::TimeInterval & |
sleepTime = ThreadBase::defaultSleepTime | |
|
) |
| | |
| SenderThread::~SenderThread |
( |
|
) |
|
Member Function Documentation
| virtual void SenderThread::run |
( |
|
) |
[virtual] |
Basic used hook to implement the thread functionality. The provided default implementation executes the method runLoop in a loop, to provide periodic loops. If a user wants that his/her thread function is executed periodically, s/he has to override the runLoop. Between two iterations the runLoop sleeps for responseTime 100ns If a user wants that his/her thread function is executed only once, s/he has to override this method.
Reimplemented from ACS::Thread.
Member Data Documentation
The documentation for this class was generated from the following file: