Defines

loggingBaseExport.h File Reference

#include <acsutil.h>
Include dependency graph for loggingBaseExport.h:
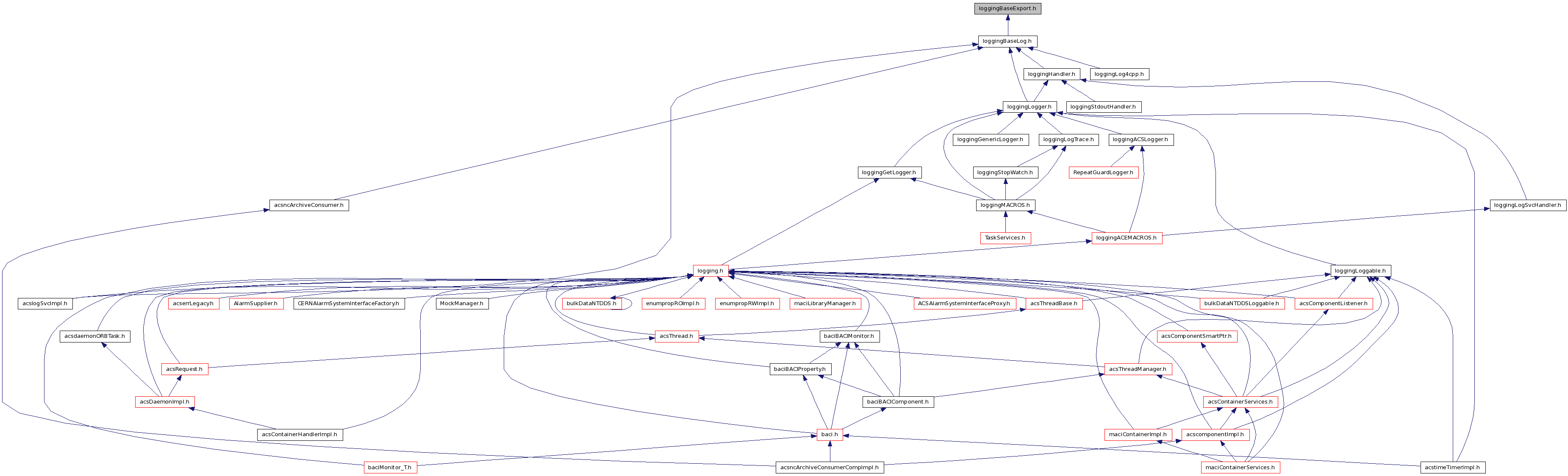
This graph shows which files directly or indirectly include this file:

Go to the source code of this file.

Defines

#define LOGGINGBASE_HAS_DLL   1
#define loggingBase_EXPORT   ACS_DLL_IMPORT
#define LOGGINGBASE_SINGLETON_DECLARATION(T)   ACE_IMPORT_SINGLETON_DECLARATION (T)
#define LOGGINGBASE_SINGLETON_DECLARE(SINGLETON_TYPE, CLASS, LOCK)   ACE_IMPORT_SINGLETON_DECLARE(SINGLETON_TYPE, CLASS, LOCK)

Define Documentation

#define loggingBase_EXPORT   ACS_DLL_IMPORT
#define LOGGINGBASE_HAS_DLL   1
#define LOGGINGBASE_SINGLETON_DECLARATION (   T  )     ACE_IMPORT_SINGLETON_DECLARATION (T)
#define LOGGINGBASE_SINGLETON_DECLARE (   SINGLETON_TYPE,
  CLASS,
  LOCK 
)    ACE_IMPORT_SINGLETON_DECLARE(SINGLETON_TYPE, CLASS, LOCK)