#include <baciTestAlarmClassImpl.h>
List of all members.
Constructor & Destructor Documentation
Constuctor
- Parameters:
-
| name | property name (e.q. rwDoubleProperty) This is also the name that will be used to find the configuration data for the property in the Configuration Database. |
| component_p | parent of the property |
| roPatternProperty_p | reference to the associated pattern property |
Member Function Documentation
Set value method (value mutator) We add this to override the setValue method inherited from RWdouble. We do this to make the RW property symetric to the RO property passed to the constructor.
- Parameters:
-
| property_p | property which requested value |
| value_p | value to be returned |
| completion | error handling structure |
| descOut | callback descriptor
|
Member Data Documentation
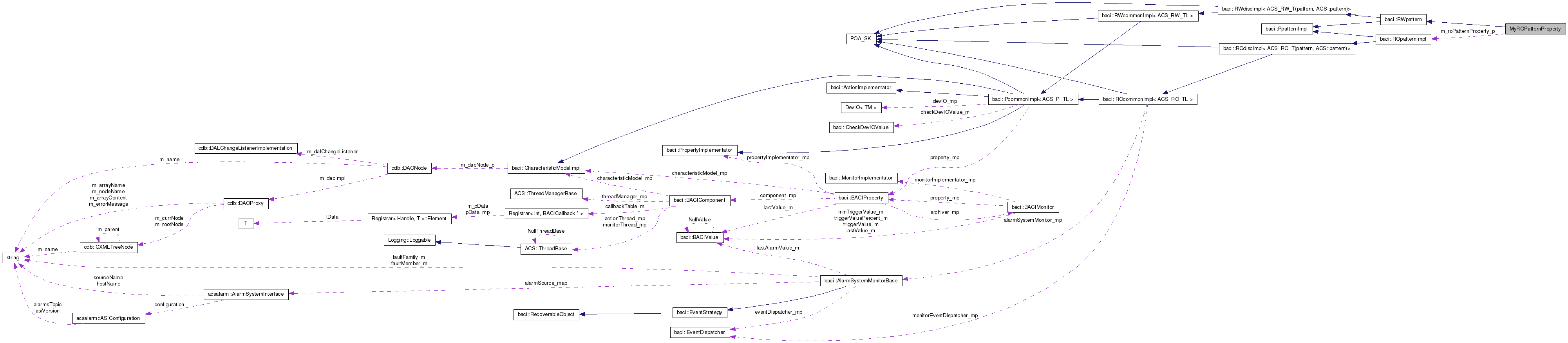
m_roPatternProperty_p is never created in this class. It just points to the ROpattern passed to this class's constructor. This is done so that we can synchronize this class and the ROpattern's value.
The documentation for this class was generated from the following file: