Public Member Functions | Private Member Functions | Private Attributes | Static Private Attributes

baci::AlarmEventStrategyBooleanSeq Class Reference

#include <baciAlarmBooleanSeq.h>

Inheritance diagram for baci::AlarmEventStrategyBooleanSeq:
Inheritance graph
[legend]
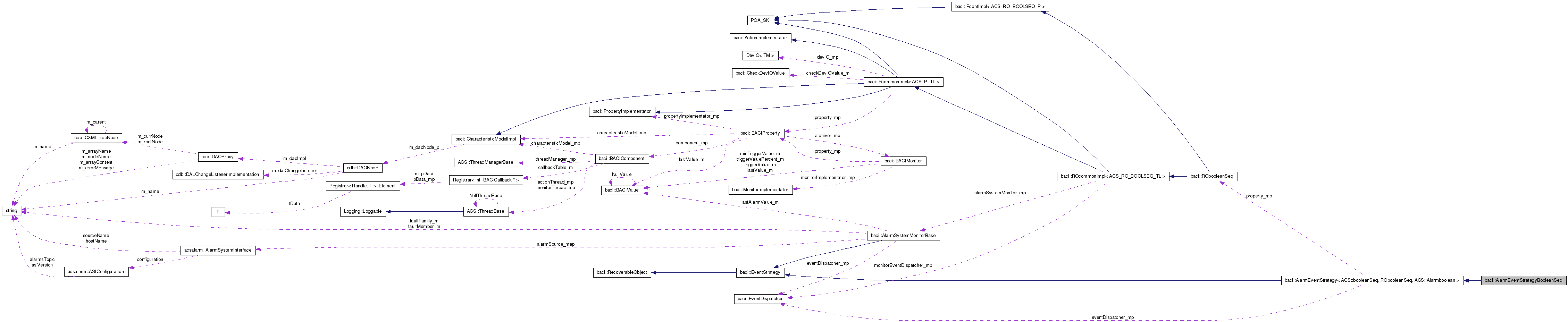
Collaboration diagram for baci::AlarmEventStrategyBooleanSeq:
Collaboration graph
[legend]

List of all members.

Public Member Functions

 AlarmEventStrategyBooleanSeq (RObooleanSeq *property, EventDispatcher *eventDispatcher)
 AlarmEventStrategyBooleanSeq (Callback_ptr callback_p, const CBDescIn &descIn, const ACS::TimeInterval &interval, RObooleanSeq *property, EventDispatcher *eventDispatcher)
virtual void check (BACIValue &val, const ACSErr::Completion &c, const ACS::CBDescOut &desc)

Private Member Functions

void checkItem (int32_t &alarmRaised, CORBA::Boolean value, const ACSErr::Completion &c, const ACS::CBDescOut &desc)
void operator= (const AlarmEventStrategyBooleanSeq &)
 AlarmEventStrategyBooleanSeq (const AlarmEventStrategyBooleanSeq &)

Private Attributes

std::vector< int32_t > alarmsRaised_m

Static Private Attributes

static const int32_t ALARM_NOT_RAISED = 0
static const int32_t ALARM_RAISED = 1

Constructor & Destructor Documentation

baci::AlarmEventStrategyBooleanSeq::AlarmEventStrategyBooleanSeq ( RObooleanSeq property,
EventDispatcher eventDispatcher 
)
baci::AlarmEventStrategyBooleanSeq::AlarmEventStrategyBooleanSeq ( Callback_ptr  callback_p,
const CBDescIn descIn,
const ACS::TimeInterval &  interval,
RObooleanSeq property,
EventDispatcher eventDispatcher 
)
baci::AlarmEventStrategyBooleanSeq::AlarmEventStrategyBooleanSeq ( const AlarmEventStrategyBooleanSeq  )  [private]

ALMA C++ coding standards state copy constructors should be disabled.


Member Function Documentation

virtual void baci::AlarmEventStrategyBooleanSeq::check ( BACIValue value,
const ACSErr::Completion c,
const ACS::CBDescOut desc 
) [virtual]

Event cheking method This virtual method is called periodically to check property state if event should be raised

Implements baci::EventStrategy.

void baci::AlarmEventStrategyBooleanSeq::checkItem ( int32_t &  alarmRaised,
CORBA::Boolean  value,
const ACSErr::Completion c,
const ACS::CBDescOut desc 
) [private]
void baci::AlarmEventStrategyBooleanSeq::operator= ( const AlarmEventStrategyBooleanSeq  )  [private]

ALMA C++ coding standards state assignment operators should be disabled.


Member Data Documentation

const int32_t baci::AlarmEventStrategyBooleanSeq::ALARM_NOT_RAISED = 0 [static, private]
const int32_t baci::AlarmEventStrategyBooleanSeq::ALARM_RAISED = 1 [static, private]

The documentation for this class was generated from the following file: