Public Member Functions | Private Member Functions | Private Attributes

baci::AlarmEventStrategyPattern Class Reference

#include <baciAlarmPattern.h>

Inheritance diagram for baci::AlarmEventStrategyPattern:
Inheritance graph
[legend]
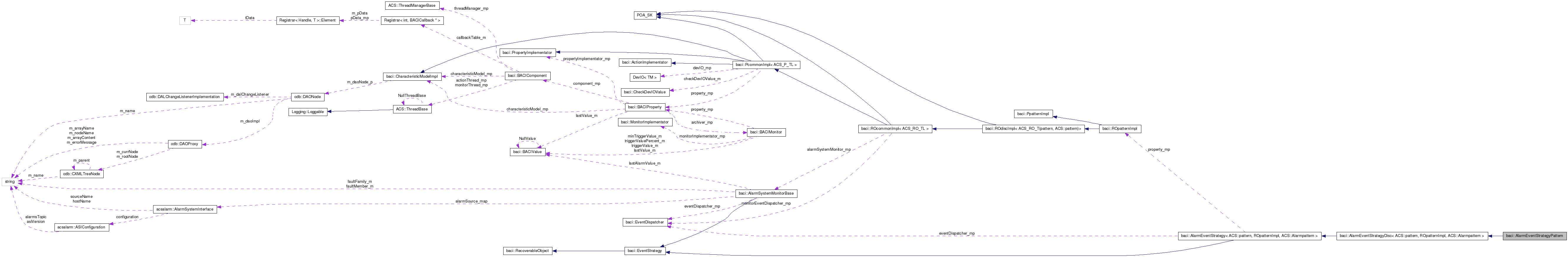
Collaboration diagram for baci::AlarmEventStrategyPattern:
Collaboration graph
[legend]

List of all members.

Public Member Functions

 AlarmEventStrategyPattern (ROpatternImpl *property, EventDispatcher *eventDispatcher)
 AlarmEventStrategyPattern (Callback_ptr callback_p, const CBDescIn &descIn, const ACS::TimeInterval &interval, ROpatternImpl *property, EventDispatcher *eventDispatcher)
virtual void check (BACIValue &value, const ACSErr::Completion &c, const ACS::CBDescOut &desc)

Private Member Functions

void operator= (const AlarmEventStrategyPattern &)
 AlarmEventStrategyPattern (const AlarmEventStrategyPattern &)

Private Attributes

ACS::pattern lastValue_m
const unsigned short patternSize_m
unsigned short bitPos_m
ACS::pattern alarmTrigger_m
ACS::pattern alarmMask_m

Constructor & Destructor Documentation

baci::AlarmEventStrategyPattern::AlarmEventStrategyPattern ( ROpatternImpl property,
EventDispatcher eventDispatcher 
)
baci::AlarmEventStrategyPattern::AlarmEventStrategyPattern ( Callback_ptr  callback_p,
const CBDescIn descIn,
const ACS::TimeInterval &  interval,
ROpatternImpl property,
EventDispatcher eventDispatcher 
)
baci::AlarmEventStrategyPattern::AlarmEventStrategyPattern ( const AlarmEventStrategyPattern  )  [private]

ALMA C++ coding standards state copy constructors should be disabled.


Member Function Documentation

virtual void baci::AlarmEventStrategyPattern::check ( BACIValue value,
const ACSErr::Completion c,
const ACS::CBDescOut desc 
) [virtual]

Event cheking method This virtual method is called periodically to check property state if event should be raised

Reimplemented from baci::AlarmEventStrategyDisc< ACS::pattern, ROpatternImpl, ACS::Alarmpattern >.

void baci::AlarmEventStrategyPattern::operator= ( const AlarmEventStrategyPattern  )  [private]

ALMA C++ coding standards state assignment operators should be disabled.


Member Data Documentation

const unsigned short baci::AlarmEventStrategyPattern::patternSize_m [private]

The documentation for this class was generated from the following file: