#include <acsexmplFridgeImpl.h>


Public Member Functions | |
| FridgeThread (const ACE_CString &name, FridgeControl *fridgeControl, const ACS::TimeInterval &responseTime=ThreadBase::defaultResponseTime, const ACS::TimeInterval &sleepTime=ThreadBase::defaultSleepTime) | |
| ~FridgeThread () | |
| virtual void | runLoop () |
Protected Attributes | |
| int | loopCounter_m |
| FridgeControl * | fridgeControl_p |
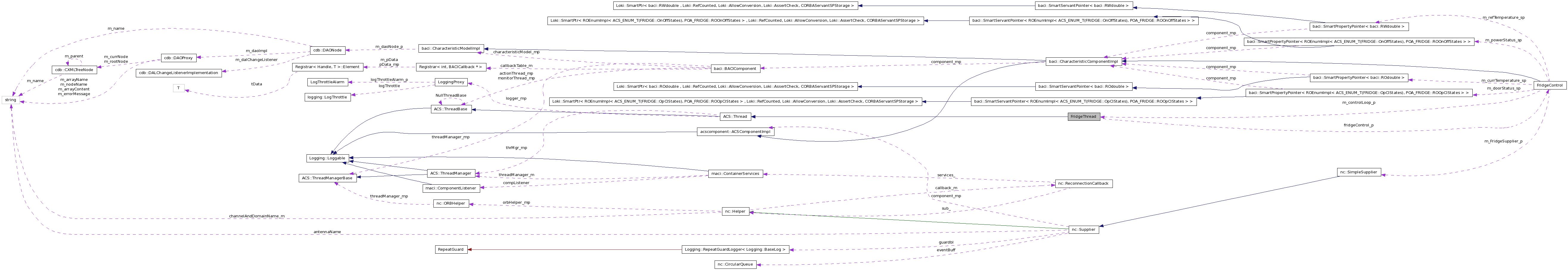
The class FridgeThread is a thread used by the FridgeControl class to update the fridge's temperature.
| FridgeThread::FridgeThread | ( | const ACE_CString & | name, | |
| FridgeControl * | fridgeControl, | |||
| const ACS::TimeInterval & | responseTime = ThreadBase::defaultResponseTime, |
|||
| const ACS::TimeInterval & | sleepTime = ThreadBase::defaultSleepTime | |||
| ) | [inline] |
References ACS_TRACE, fridgeControl_p, and loopCounter_m.
1.7.0