#include <acsexmplPowerSupplyCurrentImpl.h>


Public Member Functions | |
| PowerSupplyCurrent (const ACE_CString &name, baci::BACIComponent *component_p, baci::ROdouble *readback_p) | |
| virtual void | setValue (baci::BACIProperty *property_p, baci::BACIValue *value_p, Completion &completion, CBDescOut &descOut) |
Private Member Functions | |
| void | operator= (const PowerSupplyCurrent &) |
Private Attributes | |
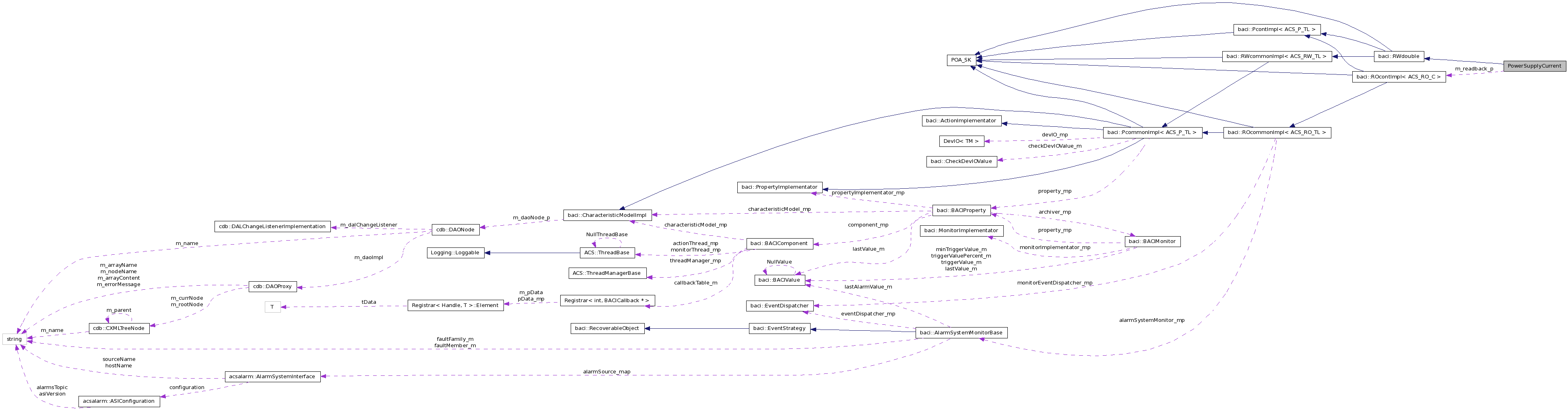
| baci::ROdouble * | m_readback_p |
This class provides simulation of PowerSupply current/readback interraction. It extends the basic baci::BACI baci::RWdouble by accepting at construction time the reference to a baci::ROdouble that represents the actual readback value of the current. It overrides the setValue method so that it sets at the same time the value of the property itself AND the readback propery.
| PowerSupplyCurrent::PowerSupplyCurrent | ( | const ACE_CString & | name, | |
| baci::BACIComponent * | component_p, | |||
| baci::ROdouble * | readback_p | |||
| ) |
Constuctor
| name | property name (e.q. PowerSupply:m_current_p) This is also the name that will be used to find the configuration data for the property in the Configuration Database. | |
| component_p | parent of the property | |
| readback_p | reference to the associated readback property |
| void PowerSupplyCurrent::operator= | ( | const PowerSupplyCurrent & | ) | [private] |
ALMA C++ coding standards state copy operators should be disabled.
| virtual void PowerSupplyCurrent::setValue | ( | baci::BACIProperty * | property_p, | |
| baci::BACIValue * | value_p, | |||
| Completion & | completion, | |||
| CBDescOut & | descOut | |||
| ) | [virtual] |
Set value method (value mutator) We add this to override the setValue method inherited from baci::RWdouble. We do this to make the baci::RW property symetric to the baci::RO property passed to the constructor.
| property_p | property which requested value | |
| value_p | value to be returned | |
| completion | error handling structure | |
| descOut | callback descriptor
|
Reimplemented from baci::RWcontImpl< ACS_RW_C >.
baci::ROdouble* PowerSupplyCurrent::m_readback_p [private] |
m_readback_p is never created in this class. It just points to the baci::ROdouble passed to this class's constructor. This is done so that we can synchronize this class and the baci::ROdouble's value.
1.7.0