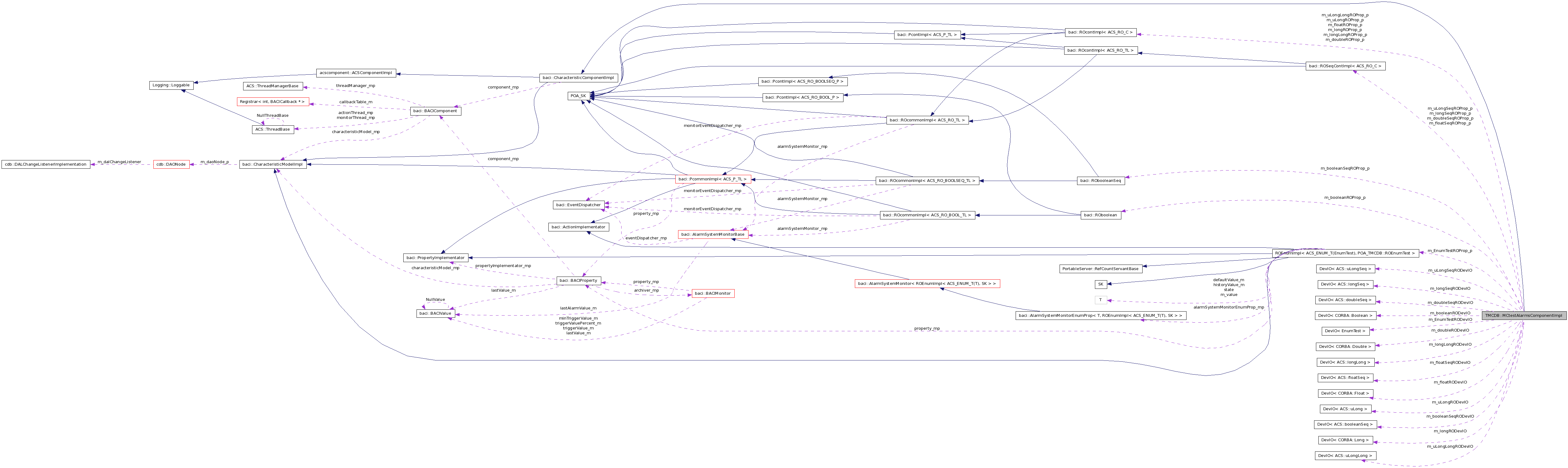
#include <MCtestAlarmsComponentImpl.h>


Monitor collector implementation
| TMCDB::MCtestAlarmsComponentImpl::MCtestAlarmsComponentImpl | ( | const ACE_CString & | name, | |
| maci::ContainerServices * | containerServices | |||
| ) |
| TMCDB::MCtestAlarmsComponentImpl::~MCtestAlarmsComponentImpl | ( | ) |
| ACS::ROboolean_ptr TMCDB::MCtestAlarmsComponentImpl::booleanROProp | ( | ) |
| ACS::RObooleanSeq_ptr TMCDB::MCtestAlarmsComponentImpl::booleanSeqROProp | ( | ) |
| void TMCDB::MCtestAlarmsComponentImpl::cleanUp | ( | ) |
| void TMCDB::MCtestAlarmsComponentImpl::decrease | ( | ) |
| ACS::ROdouble_ptr TMCDB::MCtestAlarmsComponentImpl::doubleROProp | ( | ) |
| ACS::ROdoubleSeq_ptr TMCDB::MCtestAlarmsComponentImpl::doubleSeqROProp | ( | ) |
| ROEnumTest_ptr TMCDB::MCtestAlarmsComponentImpl::EnumTestROProp | ( | ) |
| void TMCDB::MCtestAlarmsComponentImpl::execute | ( | ) |
| ACS::ROfloat_ptr TMCDB::MCtestAlarmsComponentImpl::floatROProp | ( | ) |
| ACS::ROfloatSeq_ptr TMCDB::MCtestAlarmsComponentImpl::floatSeqROProp | ( | ) |
| void TMCDB::MCtestAlarmsComponentImpl::increase | ( | ) |
| ACS::ROlongLong_ptr TMCDB::MCtestAlarmsComponentImpl::longLongROProp | ( | ) |
| ACS::ROlong_ptr TMCDB::MCtestAlarmsComponentImpl::longROProp | ( | ) |
| ACS::ROlongSeq_ptr TMCDB::MCtestAlarmsComponentImpl::longSeqROProp | ( | ) |
| void TMCDB::MCtestAlarmsComponentImpl::operator= | ( | const MCtestAlarmsComponentImpl & | ) | [private] |
ALMA C++ coding standards state copy operators should be disabled.
| void TMCDB::MCtestAlarmsComponentImpl::reset | ( | ) |
| ACS::ROuLongLong_ptr TMCDB::MCtestAlarmsComponentImpl::uLongLongROProp | ( | ) |
| ACS::ROuLong_ptr TMCDB::MCtestAlarmsComponentImpl::uLongROProp | ( | ) |
| ACS::ROuLongSeq_ptr TMCDB::MCtestAlarmsComponentImpl::uLongSeqROProp | ( | ) |
DevIO<CORBA::Boolean>* TMCDB::MCtestAlarmsComponentImpl::m_booleanRODevIO [private] |
CORBA::Boolean TMCDB::MCtestAlarmsComponentImpl::m_booleanROVal [private] |
DevIO<ACS::booleanSeq>* TMCDB::MCtestAlarmsComponentImpl::m_booleanSeqRODevIO [private] |
ACS::booleanSeq TMCDB::MCtestAlarmsComponentImpl::m_booleanSeqROVal [private] |
DevIO<CORBA::Double>* TMCDB::MCtestAlarmsComponentImpl::m_doubleRODevIO [private] |
CORBA::Double TMCDB::MCtestAlarmsComponentImpl::m_doubleROVal [private] |
DevIO<ACS::doubleSeq>* TMCDB::MCtestAlarmsComponentImpl::m_doubleSeqRODevIO [private] |
ACS::doubleSeq TMCDB::MCtestAlarmsComponentImpl::m_doubleSeqROVal [private] |
DevIO<EnumTest>* TMCDB::MCtestAlarmsComponentImpl::m_EnumTestRODevIO [private] |
ROEnumImpl<ACS_ENUM_T(EnumTest), POA_TMCDB::ROEnumTest>* TMCDB::MCtestAlarmsComponentImpl::m_EnumTestROProp_p [private] |
EnumTest TMCDB::MCtestAlarmsComponentImpl::m_EnumTestROVal [private] |
DevIO<CORBA::Float>* TMCDB::MCtestAlarmsComponentImpl::m_floatRODevIO [private] |
CORBA::Float TMCDB::MCtestAlarmsComponentImpl::m_floatROVal [private] |
DevIO<ACS::floatSeq>* TMCDB::MCtestAlarmsComponentImpl::m_floatSeqRODevIO [private] |
ACS::floatSeq TMCDB::MCtestAlarmsComponentImpl::m_floatSeqROVal [private] |
DevIO<ACS::longLong>* TMCDB::MCtestAlarmsComponentImpl::m_longLongRODevIO [private] |
ACS::longLong TMCDB::MCtestAlarmsComponentImpl::m_longLongROVal [private] |
DevIO<CORBA::Long>* TMCDB::MCtestAlarmsComponentImpl::m_longRODevIO [private] |
CORBA::Long TMCDB::MCtestAlarmsComponentImpl::m_longROVal [private] |
DevIO<ACS::longSeq>* TMCDB::MCtestAlarmsComponentImpl::m_longSeqRODevIO [private] |
ACS::longSeq TMCDB::MCtestAlarmsComponentImpl::m_longSeqROVal [private] |
ACS::Time TMCDB::MCtestAlarmsComponentImpl::m_time1 [private] |
ACS::Time TMCDB::MCtestAlarmsComponentImpl::m_time10 [private] |
ACS::Time TMCDB::MCtestAlarmsComponentImpl::m_time11 [private] |
ACS::Time TMCDB::MCtestAlarmsComponentImpl::m_time12 [private] |
ACS::Time TMCDB::MCtestAlarmsComponentImpl::m_time13 [private] |
ACS::Time TMCDB::MCtestAlarmsComponentImpl::m_time2 [private] |
ACS::Time TMCDB::MCtestAlarmsComponentImpl::m_time3 [private] |
ACS::Time TMCDB::MCtestAlarmsComponentImpl::m_time4 [private] |
ACS::Time TMCDB::MCtestAlarmsComponentImpl::m_time5 [private] |
ACS::Time TMCDB::MCtestAlarmsComponentImpl::m_time6 [private] |
ACS::Time TMCDB::MCtestAlarmsComponentImpl::m_time7 [private] |
ACS::Time TMCDB::MCtestAlarmsComponentImpl::m_time8 [private] |
ACS::Time TMCDB::MCtestAlarmsComponentImpl::m_time9 [private] |
DevIO<ACS::uLongLong>* TMCDB::MCtestAlarmsComponentImpl::m_uLongLongRODevIO [private] |
ACS::uLongLong TMCDB::MCtestAlarmsComponentImpl::m_uLongLongROVal [private] |
DevIO<ACS::uLong>* TMCDB::MCtestAlarmsComponentImpl::m_uLongRODevIO [private] |
ACS::uLong TMCDB::MCtestAlarmsComponentImpl::m_uLongROVal [private] |
DevIO<ACS::uLongSeq>* TMCDB::MCtestAlarmsComponentImpl::m_uLongSeqRODevIO [private] |
ACS::uLongSeq TMCDB::MCtestAlarmsComponentImpl::m_uLongSeqROVal [private] |
1.7.0