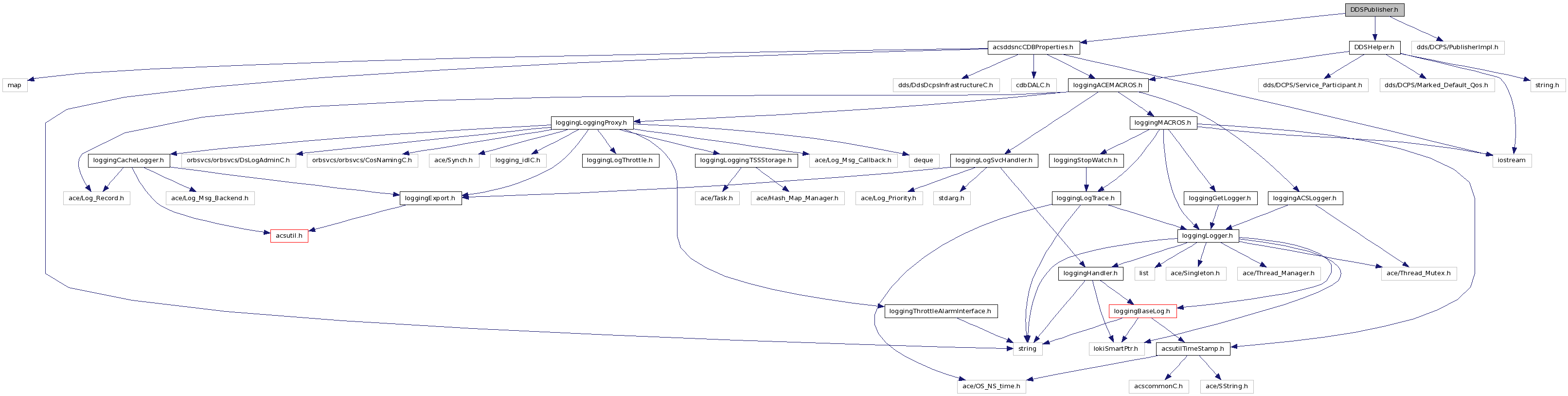
#include <DDSHelper.h>#include <dds/DCPS/PublisherImpl.h>#include "acsddsncCDBProperties.h"
Go to the source code of this file.
Classes | |
| class | ddsnc::DDSPublisher |
Namespaces | |
| namespace | ddsnc |
Defines | |
| #define | PUBLISH_DATA(publisher_p, idlStruct, message) |
| #define PUBLISH_DATA | ( | publisher_p, | ||
| idlStruct, | ||||
| message | ||||
| ) |
{ \
publisher_p->publishData<idlStruct, idlStruct##DataWriter, \
idlStruct##DataWriter_var, \
idlStruct##TypeSupport_var, idlStruct##TypeSupportImpl> (message); \
}
1.7.0