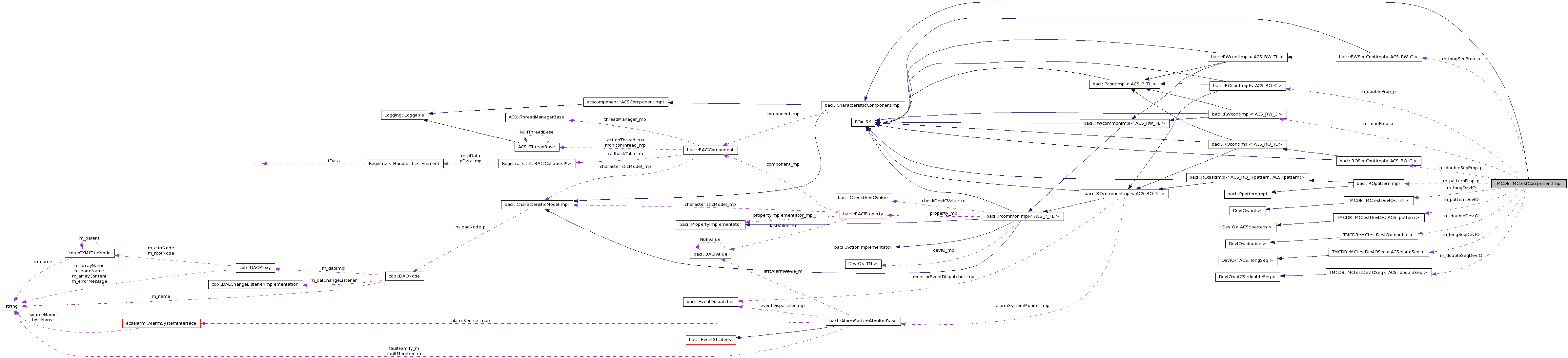
#include <MCtestComponentImpl.h>


Monitor collector implementation
| TMCDB::MCtestComponentImpl::MCtestComponentImpl | ( | const ACE_CString & | name, | |
| maci::ContainerServices * | containerServices | |||
| ) |
| TMCDB::MCtestComponentImpl::~MCtestComponentImpl | ( | ) |
| void TMCDB::MCtestComponentImpl::cleanUp | ( | ) |
| ACS::ROdouble_ptr TMCDB::MCtestComponentImpl::doubleProp | ( | ) |
| ACS::ROdoubleSeq_ptr TMCDB::MCtestComponentImpl::doubleSeqProp | ( | ) |
| void TMCDB::MCtestComponentImpl::execute | ( | ) |
| ACS::RWlong_ptr TMCDB::MCtestComponentImpl::longProp | ( | ) |
| ACS::RWlongSeq_ptr TMCDB::MCtestComponentImpl::longSeqProp | ( | ) |
| void TMCDB::MCtestComponentImpl::operator= | ( | const MCtestComponentImpl & | ) | [private] |
ALMA C++ coding standards state copy operators should be disabled.
| ACS::ROpattern_ptr TMCDB::MCtestComponentImpl::patternProp | ( | ) |
| void TMCDB::MCtestComponentImpl::reset | ( | ) |
MCtestDevIO<double>* TMCDB::MCtestComponentImpl::m_doubleDevIO [private] |
MCtestDevIOSeq<ACS::doubleSeq>* TMCDB::MCtestComponentImpl::m_doubleSeqDevIO [private] |
ACS::doubleSeq TMCDB::MCtestComponentImpl::m_doubleSeqVal [private] |
double TMCDB::MCtestComponentImpl::m_doubleVal [private] |
MCtestDevIO<int>* TMCDB::MCtestComponentImpl::m_longDevIO [private] |
MCtestDevIOSeq<ACS::longSeq>* TMCDB::MCtestComponentImpl::m_longSeqDevIO [private] |
ACS::longSeq TMCDB::MCtestComponentImpl::m_longSeqVal [private] |
int TMCDB::MCtestComponentImpl::m_longVal [private] |
MCtestDevIO<ACS::pattern>* TMCDB::MCtestComponentImpl::m_patternDevIO [private] |
ACS::pattern TMCDB::MCtestComponentImpl::m_patternVal [private] |
ACS::Time TMCDB::MCtestComponentImpl::m_time1 [private] |
ACS::Time TMCDB::MCtestComponentImpl::m_time2 [private] |
ACS::Time TMCDB::MCtestComponentImpl::m_time3 [private] |
ACS::Time TMCDB::MCtestComponentImpl::m_time4 [private] |
ACS::Time TMCDB::MCtestComponentImpl::m_time5 [private] |
1.7.0