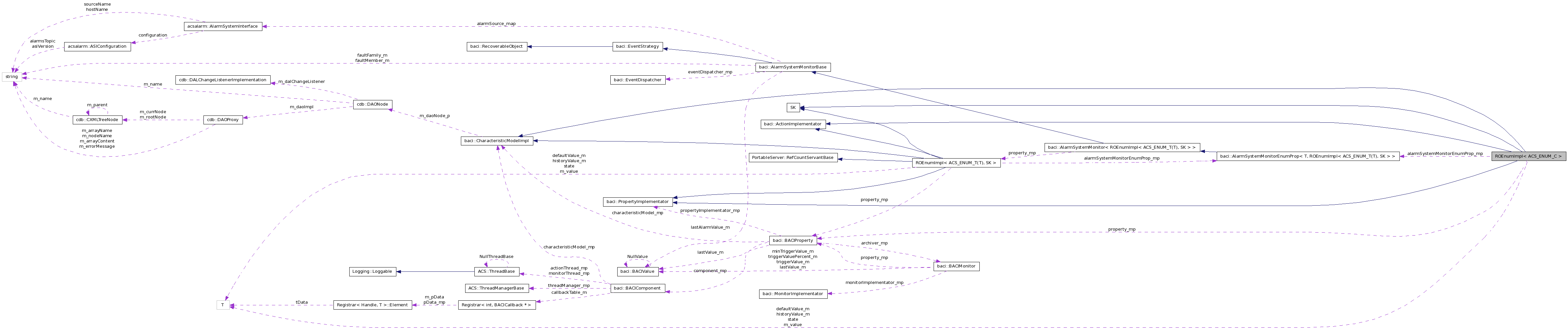
#include <enumpropROImpl.h>


Public Member Functions | |
| ROEnumImpl (const ACE_CString &name, baci::BACIComponent *cob, DevIO< T > *devIO=0, bool flagdeldevIO=false) | |
| virtual | ~ROEnumImpl () |
| virtual int | initialization () |
| CORBA::Object_ptr | getCORBAReference () const |
| baci::BACIProperty * | getProperty () const |
| DevIO< T > * | getDevIO () const |
| virtual void | destroy () |
| virtual baci::ActionRequest | getValueAction (baci::BACIComponent *cob, const int &callbackID, const CBDescIn &descIn, baci::BACIValue *value, Completion &completion, CBDescOut &descOut) |
| virtual baci::ActionRequest | invokeAction (int function, baci::BACIComponent *cob, const int &callbackID, const CBDescIn &descIn, baci::BACIValue *value, Completion &completion, CBDescOut &descOut) |
| virtual void | getValue (baci::BACIProperty *property, baci::BACIValue *value, Completion &completion, CBDescOut &descOut) |
| virtual char * | name () |
| virtual char * | characteristic_component_name () |
| virtual void | enable_alarm_system () |
| virtual void | disable_alarm_system () |
| virtual bool | alarm_system_enabled () |
| virtual char * | description () |
| virtual char * | format () |
| virtual char * | units () |
| virtual ACS::pattern | resolution () |
| virtual CORBA::Boolean | initialize_devio () |
| virtual void | publish_now () |
| virtual ACS::TimeInterval | default_timer_trigger () |
| virtual ACS::TimeInterval | min_timer_trigger () |
| virtual T | default_value () |
| virtual T | get_sync (ACSErr::Completion_out c) |
| virtual void | get_async (CBpattern *cb, const ACS::CBDescIn &desc) |
| virtual CORBA::Long | get_history (CORBA::Long n_last_values, TSeq_out vs, ACS::TimeSeq_out ts) |
| virtual ACS::Monitorpattern * | create_monitor (CBpattern *cb, const ACS::CBDescIn &desc) |
| virtual ACS::Monitor * | create_postponed_monitor (ACS::Time start_time, CBpattern *cb, const ACS::CBDescIn &desc) |
| virtual ACS::stringSeq * | statesDescription () |
| virtual ACS::ConditionSeq * | condition () |
| virtual TSeq * | allStates () |
| virtual TSeq * | alarm_on () |
| virtual TSeq * | alarm_off () |
| virtual ACS::Subscription_ptr | new_subscription_AlarmEnum (ACS::Alarmpattern_ptr cb, const ACS::CBDescIn &desc) |
| bool | checkAlarm (T state) |
| void | setAlarmFaultFamily (const char *ff) |
| void | setAlarmFaultMember (const char *fm) |
| const char * | getAlarmFaultFamily () |
| const char * | getAlarmFaultMember () |
| int | getAlarmLevel () |
Protected Member Functions | |
| virtual bool | readCharacteristics () |
| void | addValueToHistory (ACS::Time time, ACS::pattern value) |
Private Attributes | |
| T | state |
| int | initialization_m |
| Initialization status. | |
| bool | destroyed_m |
| Destroy status. | |
| CORBA::Object_ptr | reference_mp |
| CORBA reference. | |
| baci::BACIProperty * | property_mp |
| BACI property. | |
| baci::MonitorenumpropEventDispatcher * | monitorEventDispatcher_mp |
| Event dispatcher;. | |
| baci::AlarmSystemMonitorEnumProp < T, ROEnumImpl< ACS_ENUM_T(T), SK > > * | alarmSystemMonitorEnumProp_mp |
| alarm system monitor | |
| T | historyValue_m [HISTORY_SIZE] |
| history value buffer | |
| ACS::Time | historyTime_m [HISTORY_SIZE] |
| history time buffer | |
| int | historyStart_m |
| history start pointer | |
| bool | historyTurnaround_m |
| history end pointer | |
| ACE_CString | m_description |
| ACE_CString | format_m |
| ACE_CString | units_m |
| ACS::pattern | m_resolution |
| bool | initializeDevIO_m |
| T | defaultValue_m |
| ACS::TimeInterval | defaultTimerTrig_m |
| ACS::TimeInterval | minTimerTrig_m |
| ACS::TimeInterval | m_alarm_timer_trig |
| ACS::stringSeq | m_statesDescription |
| ACS::ConditionSeq | m_condition |
| TSeq | m_alarm_on |
| TSeq | m_alarm_off |
| bool | alarmRaised_m |
| ACE_CString | alarmFaultFamily_m |
| ACE_CString | alarmFaultMember_m |
| int | alarmLevel_m |
| bool | alarmSystemEnabled_m |
| DevIO< T > * | devIO_mp |
| bool | deldevIO_m |
| T | m_value |
| int | m_enumLength |
Template implemantation of enum RO property
| ROEnumImpl< ACS_ENUM_C >::ROEnumImpl | ( | const ACE_CString & | name, | |
| baci::BACIComponent * | cob, | |||
| DevIO< T > * | devIO = 0, |
|||
| bool | flagdeldevIO = false | |||
| ) |
Constuctor
| name | property name (e.q. AMSMount:decliantion) | |
| cob | parent of the property |
| virtual ROEnumImpl< ACS_ENUM_C >::~ROEnumImpl | ( | ) | [virtual] |
Destructor
| void ROEnumImpl< ACS_ENUM_C >::addValueToHistory | ( | ACS::Time | time, | |
| ACS::pattern | value | |||
| ) | [protected] |
| virtual TSeq* ROEnumImpl< ACS_ENUM_C >::alarm_off | ( | ) | [virtual] |
| virtual TSeq* ROEnumImpl< ACS_ENUM_C >::alarm_on | ( | ) | [virtual] |
| virtual bool ROEnumImpl< ACS_ENUM_C >::alarm_system_enabled | ( | ) | [virtual] |
| virtual TSeq* ROEnumImpl< ACS_ENUM_C >::allStates | ( | ) | [virtual] |
| virtual char* ROEnumImpl< ACS_ENUM_C >::characteristic_component_name | ( | ) | [virtual] |
| bool ROEnumImpl< ACS_ENUM_C >::checkAlarm | ( | T | state | ) |
Checks if the passed state correspond to an alarm on.
| state | the value for the enumeration to be checked. |
| virtual ACS::ConditionSeq* ROEnumImpl< ACS_ENUM_C >::condition | ( | ) | [virtual] |
| virtual ACS::Monitorpattern* ROEnumImpl< ACS_ENUM_C >::create_monitor | ( | CBpattern * | cb, | |
| const ACS::CBDescIn & | desc | |||
| ) | [virtual] |
| virtual ACS::Monitor* ROEnumImpl< ACS_ENUM_C >::create_postponed_monitor | ( | ACS::Time | start_time, | |
| CBpattern * | cb, | |||
| const ACS::CBDescIn & | desc | |||
| ) | [virtual] |
| virtual ACS::TimeInterval ROEnumImpl< ACS_ENUM_C >::default_timer_trigger | ( | ) | [virtual] |
| virtual T ROEnumImpl< ACS_ENUM_C >::default_value | ( | ) | [virtual] |
| virtual char* ROEnumImpl< ACS_ENUM_C >::description | ( | ) | [virtual] |
| virtual void ROEnumImpl< ACS_ENUM_C >::destroy | ( | ) | [virtual] |
Destructor method This method must be called to destroy property, POA will call destructor (direct call of destructor will most likely cause code to crash)
| virtual void ROEnumImpl< ACS_ENUM_C >::disable_alarm_system | ( | ) | [virtual] |
| virtual void ROEnumImpl< ACS_ENUM_C >::enable_alarm_system | ( | ) | [virtual] |
| virtual char* ROEnumImpl< ACS_ENUM_C >::format | ( | ) | [virtual] |
| virtual void ROEnumImpl< ACS_ENUM_C >::get_async | ( | CBpattern * | cb, | |
| const ACS::CBDescIn & | desc | |||
| ) | [virtual] |
| virtual CORBA::Long ROEnumImpl< ACS_ENUM_C >::get_history | ( | CORBA::Long | n_last_values, | |
| TSeq_out | vs, | |||
| ACS::TimeSeq_out | ts | |||
| ) | [virtual] |
| virtual T ROEnumImpl< ACS_ENUM_C >::get_sync | ( | ACSErr::Completion_out | c | ) | [virtual] |
| const char* ROEnumImpl< ACS_ENUM_C >::getAlarmFaultFamily | ( | ) | [inline] |
Accessor method for alarm fault family
| const char* ROEnumImpl< ACS_ENUM_C >::getAlarmFaultMember | ( | ) | [inline] |
Accessor method for alarm fault member
| int ROEnumImpl< ACS_ENUM_C >::getAlarmLevel | ( | ) | [inline] |
Accessor method for alarm level
| CORBA::Object_ptr ROEnumImpl< ACS_ENUM_C >::getCORBAReference | ( | ) | const [inline] |
Get CORBA referece of this object
| DevIO<T>* ROEnumImpl< ACS_ENUM_C >::getDevIO | ( | ) | const [inline] |
DevIO accessor
| baci::BACIProperty* ROEnumImpl< ACS_ENUM_C >::getProperty | ( | ) | const [inline] |
BACI Monitor instance accessor
| virtual void ROEnumImpl< ACS_ENUM_C >::getValue | ( | baci::BACIProperty * | property, | |
| baci::BACIValue * | value, | |||
| Completion & | completion, | |||
| CBDescOut & | descOut | |||
| ) | [virtual] |
Get value method (value accessor)
| property | property which requested value | |
| value | value to be returned | |
| completion | error handling structure | |
| descOut | callback descriptor |
| virtual baci::ActionRequest ROEnumImpl< ACS_ENUM_C >::getValueAction | ( | baci::BACIComponent * | cob, | |
| const int & | callbackID, | |||
| const CBDescIn & | descIn, | |||
| baci::BACIValue * | value, | |||
| Completion & | completion, | |||
| CBDescOut & | descOut | |||
| ) | [virtual] |
| virtual int ROEnumImpl< ACS_ENUM_C >::initialization | ( | ) | [inline, virtual] |
Property construction status method After contruction of a property, this method will be called to check if construction was successful; if not, monitor will be destroyed by parent
| virtual CORBA::Boolean ROEnumImpl< ACS_ENUM_C >::initialize_devio | ( | ) | [virtual] |
| virtual baci::ActionRequest ROEnumImpl< ACS_ENUM_C >::invokeAction | ( | int | function, | |
| baci::BACIComponent * | cob, | |||
| const int & | callbackID, | |||
| const CBDescIn & | descIn, | |||
| baci::BACIValue * | value, | |||
| Completion & | completion, | |||
| CBDescOut & | descOut | |||
| ) | [virtual] |
Action dispatcher function
| function | action funtion to be invoked | |
| cob | owner of the action | |
| callbackID | id of the callback to be notified | |
| descIn | callback descriptor (passed by client) | |
| value | action data (e.g. value to be set) | |
| completion | error handing structure | |
| descOut | callback descriptor which will be passed to client |
Implements baci::ActionImplementator.
| virtual ACS::TimeInterval ROEnumImpl< ACS_ENUM_C >::min_timer_trigger | ( | ) | [virtual] |
| virtual char* ROEnumImpl< ACS_ENUM_C >::name | ( | ) | [virtual] |
| virtual ACS::Subscription_ptr ROEnumImpl< ACS_ENUM_C >::new_subscription_AlarmEnum | ( | ACS::Alarmpattern_ptr | cb, | |
| const ACS::CBDescIn & | desc | |||
| ) | [virtual] |
| virtual void ROEnumImpl< ACS_ENUM_C >::publish_now | ( | ) | [virtual] |
| virtual bool ROEnumImpl< ACS_ENUM_C >::readCharacteristics | ( | ) | [protected, virtual] |
Read characteristics from CDB
| propertyName | name of the property whose characteristics to read |
| virtual ACS::pattern ROEnumImpl< ACS_ENUM_C >::resolution | ( | ) | [virtual] |
| void ROEnumImpl< ACS_ENUM_C >::setAlarmFaultFamily | ( | const char * | ff | ) |
| void ROEnumImpl< ACS_ENUM_C >::setAlarmFaultMember | ( | const char * | fm | ) |
| virtual ACS::stringSeq* ROEnumImpl< ACS_ENUM_C >::statesDescription | ( | ) | [virtual] |
| virtual char* ROEnumImpl< ACS_ENUM_C >::units | ( | ) | [virtual] |
ACE_CString ROEnumImpl< ACS_ENUM_C >::alarmFaultFamily_m [private] |
ACE_CString ROEnumImpl< ACS_ENUM_C >::alarmFaultMember_m [private] |
int ROEnumImpl< ACS_ENUM_C >::alarmLevel_m [private] |
bool ROEnumImpl< ACS_ENUM_C >::alarmRaised_m [private] |
True if the alarm is ON
bool ROEnumImpl< ACS_ENUM_C >::alarmSystemEnabled_m [private] |
baci::AlarmSystemMonitorEnumProp<T, ROEnumImpl<ACS_ENUM_T(T), SK> >* ROEnumImpl< ACS_ENUM_C >::alarmSystemMonitorEnumProp_mp [private] |
alarm system monitor
ACS::TimeInterval ROEnumImpl< ACS_ENUM_C >::defaultTimerTrig_m [private] |
T ROEnumImpl< ACS_ENUM_C >::defaultValue_m [private] |
bool ROEnumImpl< ACS_ENUM_C >::deldevIO_m [private] |
bool ROEnumImpl< ACS_ENUM_C >::destroyed_m [private] |
Destroy status.
DevIO<T>* ROEnumImpl< ACS_ENUM_C >::devIO_mp [private] |
ACE_CString ROEnumImpl< ACS_ENUM_C >::format_m [private] |
int ROEnumImpl< ACS_ENUM_C >::historyStart_m [private] |
history start pointer
ACS::Time ROEnumImpl< ACS_ENUM_C >::historyTime_m[HISTORY_SIZE] [private] |
history time buffer
bool ROEnumImpl< ACS_ENUM_C >::historyTurnaround_m [private] |
history end pointer
T ROEnumImpl< ACS_ENUM_C >::historyValue_m[HISTORY_SIZE] [private] |
history value buffer
int ROEnumImpl< ACS_ENUM_C >::initialization_m [private] |
Initialization status.
Definition of ActionFunction (member function of RO)
Referenced by ROEnumImpl< ACS_ENUM_T(ENUMPROP_TEST::States), POA_ENUMPROP_TEST::ROStates >::initialization().
bool ROEnumImpl< ACS_ENUM_C >::initializeDevIO_m [private] |
TSeq ROEnumImpl< ACS_ENUM_C >::m_alarm_off [private] |
A sequence of values that correspond to an alarm OFF
TSeq ROEnumImpl< ACS_ENUM_C >::m_alarm_on [private] |
A sequence of values that correspond to an alarm ON
ACS::TimeInterval ROEnumImpl< ACS_ENUM_C >::m_alarm_timer_trig [private] |
ACS::ConditionSeq ROEnumImpl< ACS_ENUM_C >::m_condition [private] |
ACE_CString ROEnumImpl< ACS_ENUM_C >::m_description [private] |
Characteristics
int ROEnumImpl< ACS_ENUM_C >::m_enumLength [private] |
ACS::pattern ROEnumImpl< ACS_ENUM_C >::m_resolution [private] |
ACS::stringSeq ROEnumImpl< ACS_ENUM_C >::m_statesDescription [private] |
T ROEnumImpl< ACS_ENUM_C >::m_value [private] |
ACS::TimeInterval ROEnumImpl< ACS_ENUM_C >::minTimerTrig_m [private] |
baci::MonitorenumpropEventDispatcher* ROEnumImpl< ACS_ENUM_C >::monitorEventDispatcher_mp [private] |
Event dispatcher;.
baci::BACIProperty* ROEnumImpl< ACS_ENUM_C >::property_mp [private] |
BACI property.
Referenced by ROEnumImpl< ACS_ENUM_T(ENUMPROP_TEST::States), POA_ENUMPROP_TEST::ROStates >::getProperty().
CORBA::Object_ptr ROEnumImpl< ACS_ENUM_C >::reference_mp [private] |
CORBA reference.
Referenced by ROEnumImpl< ACS_ENUM_T(ENUMPROP_TEST::States), POA_ENUMPROP_TEST::ROStates >::getCORBAReference().
T ROEnumImpl< ACS_ENUM_C >::state [private] |
Current value for the enumeration property
ACE_CString ROEnumImpl< ACS_ENUM_C >::units_m [private] |
1.7.0