#include <acsServiceController.h>
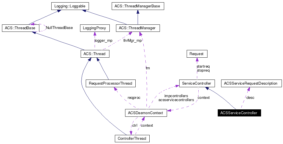
Inheritance diagram for ACSServiceController:


Public Member Functions | |
| ACSServiceController (ACSDaemonContext *icontext, ACSServiceRequestDescription *idesc, bool iautostart) | |
| ~ACSServiceController () | |
Protected Member Functions | |
| ControlledServiceRequest * | createControlledServiceRequest (ACSServiceRequestType itype, acsdaemon::DaemonCallback_ptr callback=NULL) |
| acsdaemon::ServiceState | getActualState () |
| virtual bool | setState (acsdaemon::ServiceState istate) |
| void | fireAlarm (acsdaemon::ServiceState state) |
Private Attributes | |
| ACSServiceRequestDescription * | desc |
| ACE_CString | corbaloc |
| bool | alarmSystemInitialized |
|
||||||||||||||||
|
|
|
|
|
|
||||||||||||
|
Implements ServiceController.
|
|
|
Implements ServiceController.
|
|
|
Implements ServiceController.
|
|
|
Reimplemented from ServiceController.
|
|
|
|
|
|
|
|
|
|
1.3.8