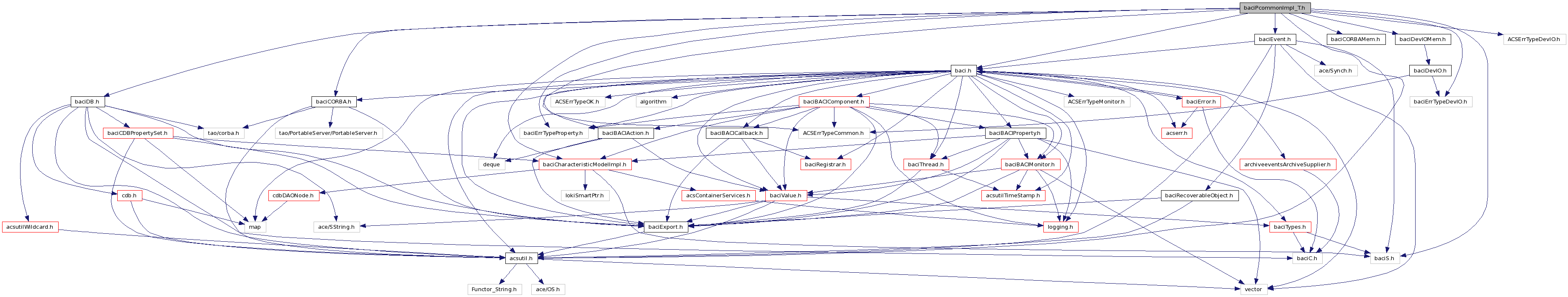
#include "baciDB.h"#include <acsutil.h>#include <baci.h>#include <baciS.h>#include <baciCORBA.h>#include <baciCORBAMem.h>#include <baciEvent.h>#include <baciDevIOMem.h>#include <baciCharacteristicModelImpl.h>#include <ACSErrTypeCommon.h>#include <ACSErrTypeDevIO.h>#include <baciErrTypeProperty.h>#include <baciErrTypeDevIO.h>

Go to the source code of this file.
Classes | |
| class | baci::CDBconverter< T > |
| class | baci::CDBconverter< ACE_CString > |
| class | baci::PcommonImpl< ACS_P_C > |
Namespaces | |
| namespace | baci |
Defines | |
| #define | HISTORY_SIZE 32 |
| #define | ACS_P_T(T, TC) TC, ACS::CB##T, ACS::T##Seq, ACS::T##Seq_out, ACS::Monitor##T, baci::Monitor##T,TC, TC, TC |
| #define | ACS_P_TL T, TCB, TSeq, TSeq_out, TMonitor, TMonitorImpl, TM, TS, TSM, POA_SK |
| #define | ACS_P_C class T, class TCB, class TSeq, class TSeq_out, class TMonitor, class TMonitorImpl, class TM, class TS, class TSM, class POA_SK |
Header file for BACI Common Property Template Class. Includes the basic and common functionality for all types of properties. Also includes the basic characteristics of all properties. This class also has the function to create the monitor.
| #define ACS_P_C class T, class TCB, class TSeq, class TSeq_out, class TMonitor, class TMonitorImpl, class TM, class TS, class TSM, class POA_SK |
Helper macro for use with templated parameters.
| #define ACS_P_T | ( | T, | |||
| TC | ) | TC, ACS::CB##T, ACS::T##Seq, ACS::T##Seq_out, ACS::Monitor##T, baci::Monitor##T,TC, TC, TC |
!! TM can be defined as default parameter: TM=T but than "class" macro will not work in implementation !! POA_SK can be omited here ? try Helper macro for use with templated parameters.
| #define ACS_P_TL T, TCB, TSeq, TSeq_out, TMonitor, TMonitorImpl, TM, TS, TSM, POA_SK |
Helper macro for use with templated parameters.
| #define HISTORY_SIZE 32 |
This is the history size that is basically the maximum number of values for a BACI property that will be saved by the Property. Used in conjunction with the get_history IDL method I believe.
1.6.2