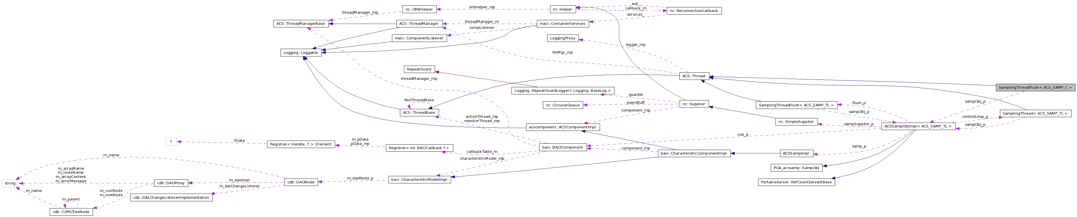
SamplingThreadFlush< ACS_SAMP_C > Class Template Reference
#include <acssampObjImpl.h>
List of all members.
template<ACS_SAMP_C>
class SamplingThreadFlush< ACS_SAMP_C >
Constructor & Destructor Documentation
template<ACS_SAMP_C >
| SamplingThreadFlush< ACS_SAMP_C >::SamplingThreadFlush |
( |
const ACE_CString & |
name, |
|
|
ACSSampObjImpl< ACS_SAMP_TL > * |
sampObj, |
|
|
const ACS::TimeInterval & |
responseTime = ThreadBase::defaultResponseTime, |
|
|
const ACS::TimeInterval & |
sleepTime = ThreadBase::defaultSleepTime | |
|
) |
| | [inline] |
Member Function Documentation
Basic used hook to implement the thread functionality in a periodic loop. The method is executed in a loop until the thread is alive and every responseTime 100ns by the run method. The thread can be exited from the lop by calling ACS::ThreadBase::stop or ACS::ThreadBase::exit command. If the run method is overridden than runLoop is not executed.
Reimplemented from ACS::Thread.
Member Data Documentation
The documentation for this class was generated from the following file: