#include <baciBACIAction.h>

Public Member Functions | |
| virtual ActionRequest | invokeAction (int function, BACIComponent *component_p, const int &callbackID, const CBDescIn &descIn, BACIValue *value, Completion &completion, CBDescOut &descOut)=0 |
| virtual | ~ActionImplementator () |
Abstract class which every Action caller must implement Direct call is not possbile because method is a member of a class (pointer to member function is actually a class offset)
| virtual baci::ActionImplementator::~ActionImplementator | ( | ) | [inline, virtual] |
| virtual ActionRequest baci::ActionImplementator::invokeAction | ( | int | function, | |
| BACIComponent * | component_p, | |||
| const int & | callbackID, | |||
| const CBDescIn & | descIn, | |||
| BACIValue * | value, | |||
| Completion & | completion, | |||
| CBDescOut & | descOut | |||
| ) | [pure virtual] |
Action dispatcher function
| function | action funtion to be invoked Decleraton example of function:
ActionRequest someAction(BACIComponent* component_p, int callbackID,
const CBDescIn& descIn, BACIValue* value,
Completion& completion, CBDescOut& descOut);
| |
| component_p | owner of the action | |
| callbackID | id of the callback to be notified | |
| descIn | callback descriptor (passed by client) | |
| value | action data (e.g. value to be set) | |
| error | error handing structure | |
| descOut | callback descriptor which will be passed to client |
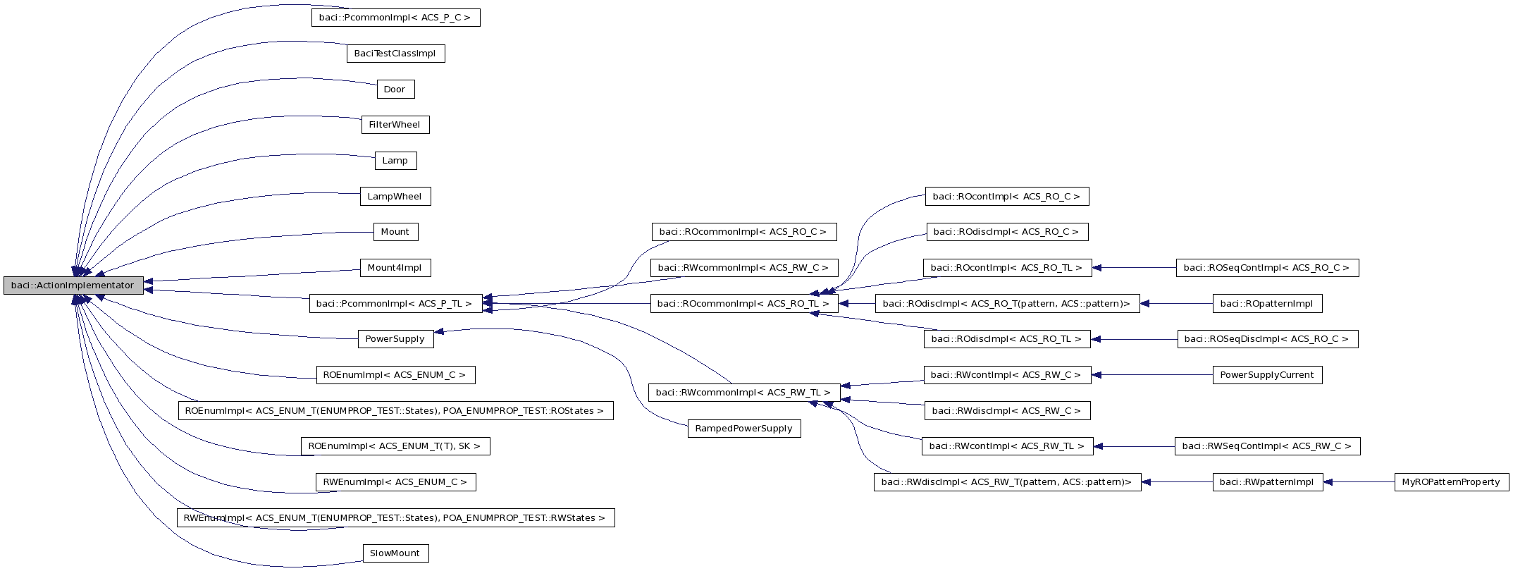
Implemented in Mount4Impl, Door, FilterWheel, Lamp, LampWheel, Mount, PowerSupply, RampedPowerSupply, SlowMount, baci::PcommonImpl< ACS_P_C >, baci::RWcommonImpl< ACS_RW_C >, baci::RWcontImpl< ACS_RW_C >, BaciTestClassImpl, ROEnumImpl< ACS_ENUM_C >, RWEnumImpl< ACS_ENUM_C >, baci::PcommonImpl< ACS_P_TL >, baci::RWcommonImpl< ACS_RW_TL >, baci::RWcontImpl< ACS_RW_TL >, ROEnumImpl< ACS_ENUM_T(T), SK >, ROEnumImpl< ACS_ENUM_T(ENUMPROP_TEST::States), POA_ENUMPROP_TEST::ROStates >, and RWEnumImpl< ACS_ENUM_T(ENUMPROP_TEST::States), POA_ENUMPROP_TEST::RWStates >.
1.6.2