Description:
The Field Stabilization package is responsible for correcting
high frequency telescope position errors. Such corrections are
performed by modifying the tip/tilt angle of M6, in addition to
the telescope axes movements, and are supposed to compensate for
errors with a bandwidth up to about 10 Hz.
Package name: fs
Inheritance: Autoguiding Package
Deployment: AT Control Workstation: fswsControl process. Sensor LCU: fsServer and fsLoop.

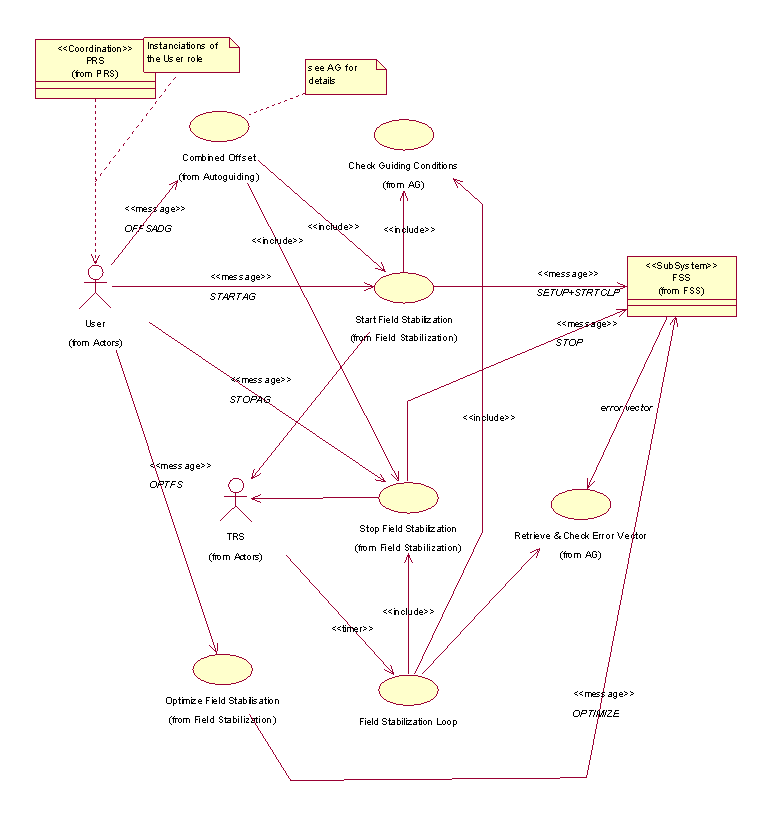
What follows is a Level 0 class diagram. The Rational Rose model for the FS
package contains more detailed diagrams.

From a functional point of view, the Field Stabilization is like the Autoguiding with extended functionality: corrections are done on the M6 tip/tilt position and synchronisation with chopping is handled (chopping can be used both for Field Stabilisation and Autoguiding operation, but is implemented in the Field Stabilisation package, where it provides also the functionality for Autoguiding mode).
For a detailed description of the VLT Field Stabilisation software, refer to the TCS Auto Guiding and Field Stabilisation Design Description[RDV06].
The Rational Rose model for the ATCS project contains also a complete description of the VLT Field Stabilisation system in the VLT sub-package inside the FS package.
Autoguiding and Field stabilization are mutually exclusive, so Field Stabilization incorporates all the functionality of Autoguiding. From an implementation point of view, this means that the LCU part of Field Stabilization uses the Autoguiding LCU parts to a large extent. The additional FS LCU parts take care of the differences with respect to AG.
On the ATs, the M6 is under full control of the STRAP system
and it is not foreseen to allow an instrument to take over
control of M6 (unlike on the VLT).
As for the M2 on the VLT, the M6 takes care of periodically
sending corrections to the main axes to compensate for tracking
drifts and to recenter itself. See M6 sub-system
for details
Field Stabilization functions are started automatically, if
the guiding type parameter has been set to <field
stabilization>, after the telescope preset has been
completed.
The Field Stabilization corrections are based on the STRAP
system, whose measurements are acquired by a dedicated detector,
the Field Stabilization Sensor (FSS), mounted on a XY Translation
Stage.
In most of the cases, the Field Acquisition Sensor (FAS) is used
when an interaction with the user is required and the coordinates
selected from the image on the FAS are fed to the XY-Translation
table to position the FSS.
The VLT TCS fs package has just to configure, start and stop the STRAP control loops, by interfacing with the FSS sub-system. The TCCD is used only for interactive commands, identical to what defined for the Autoguiding, and as a monitor of the correct behaviour of STRAP.
The XY-Translation table behaves like a VLT guide probe and no special code is needed to handle it.
The CHP coordination package handles chopping with the M6. The implementation is such that the STRAP loop is automatically opened/closed when M6 moves from the ON phase to the OFF phase and viceversa during Field Stabilisation. No special synchronisation code has to be developed.
This has the following architectural implications:
As a consequence, the following design changes with respect to the VLT Field Stabilisation software are required:
On the workstation side:
On the LCU side, very few changes are necessary with respect to the VLT pure Field Stabilisation LCU code:
Command Definition Table:
The CDTs for Field Stabilisation do not add any information to the CDTs defined for
Autoguiding, but they just include them:
Reuse from VLT TCS: 50%
The Field Stabilisaion package provides mostly the same functionality of the VLT TCS Field Stabilisation package and maintains the same architecture.
Issues to be Determined or Resolved: None
Last modified: Mon Feb 25 13:17:25 UTC 2002