Public Member Functions | Private Attributes

SamplingThread< ACS_SAMP_C > Class Template Reference

#include <acssampObjImpl.h>

Inheritance diagram for SamplingThread< ACS_SAMP_C >:
Inheritance graph
[legend]
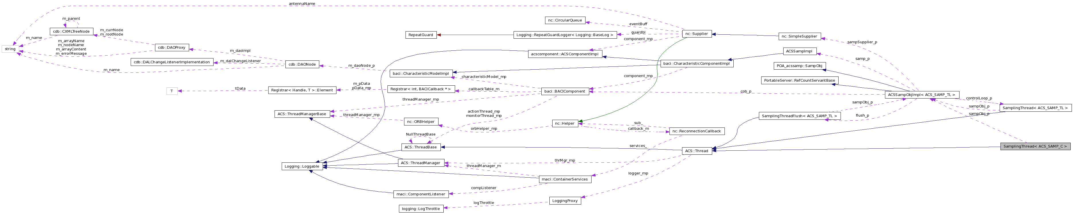
Collaboration diagram for SamplingThread< ACS_SAMP_C >:
Collaboration graph
[legend]

List of all members.

Public Member Functions

 SamplingThread (const ACE_CString &name, ACSSampObjImpl< ACS_SAMP_TL > *sampObj, const ACS::TimeInterval &responseTime=ThreadBase::defaultResponseTime, const ACS::TimeInterval &sleepTime=ThreadBase::defaultSleepTime)
 ~SamplingThread ()
virtual void runLoop ()

Private Attributes

ACSSampObjImpl< ACS_SAMP_TL > * sampObj_p

template<ACS_SAMP_C>
class SamplingThread< ACS_SAMP_C >


Constructor & Destructor Documentation

template<ACS_SAMP_C >
SamplingThread< ACS_SAMP_C >::SamplingThread ( const ACE_CString &  name,
ACSSampObjImpl< ACS_SAMP_TL > *  sampObj,
const ACS::TimeInterval &  responseTime = ThreadBase::defaultResponseTime,
const ACS::TimeInterval &  sleepTime = ThreadBase::defaultSleepTime 
) [inline]
template<ACS_SAMP_C >
SamplingThread< ACS_SAMP_C >::~SamplingThread (  )  [inline]

Member Function Documentation

template<ACS_SAMP_C >
virtual void SamplingThread< ACS_SAMP_C >::runLoop (  )  [inline, virtual]

Basic used hook to implement the thread functionality in a periodic loop. The method is executed in a loop until the thread is alive and every responseTime 100ns by the run method. The thread can be exited from the lop by calling ACS::ThreadBase::stop or ACS::ThreadBase::exit command. If the run method is overridden than runLoop is not executed.

Reimplemented from ACS::Thread.


Member Data Documentation

template<ACS_SAMP_C >
ACSSampObjImpl<ACS_SAMP_TL>* SamplingThread< ACS_SAMP_C >::sampObj_p [private]

The documentation for this class was generated from the following file: