#include <testComp.h>


Public Member Functions | |
| testComp (const ACE_CString &name, maci::ContainerServices *containerServices) | |
| virtual | ~testComp () |
| void | initialize () throw (acsErrTypeLifeCycle::LifeCycleExImpl) |
| virtual ACS::RWdouble_ptr | my_RWdouble () throw (CORBA::SystemException) |
| virtual ACS::ROdouble_ptr | my_ROdouble () throw (CORBA::SystemException) |
| virtual ACS::RWfloat_ptr | my_RWfloat () throw (CORBA::SystemException) |
| virtual ACS::ROfloat_ptr | my_ROfloat () throw (CORBA::SystemException) |
| virtual ACS::RWstring_ptr | my_RWstring () throw (CORBA::SystemException) |
| virtual ACS::ROstring_ptr | my_ROstring () throw (CORBA::SystemException) |
| virtual ACS::RWlong_ptr | my_RWlong () throw (CORBA::SystemException) |
| virtual ACS::ROlong_ptr | my_ROlong () throw (CORBA::SystemException) |
| virtual ACS::RWlongLong_ptr | my_RWlongLong () throw (CORBA::SystemException) |
| virtual ACS::ROlongLong_ptr | my_ROlongLong () throw (CORBA::SystemException) |
| virtual ACS::ROlong_ptr | my_childLong () throw (CORBA::SystemException) |
Private Member Functions | |
| void | operator= (const testComp &) |
Private Attributes | |
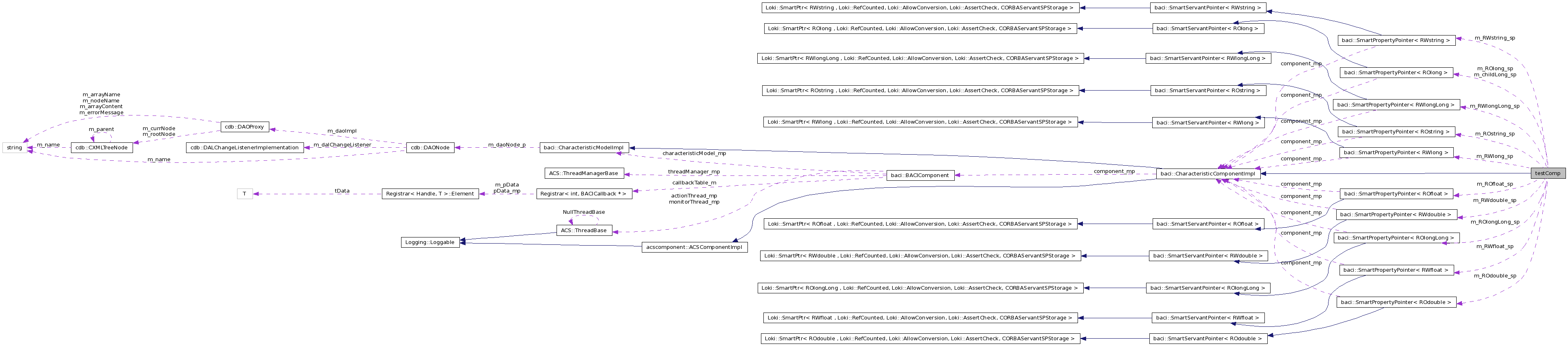
| SmartPropertyPointer< RWdouble > | m_RWdouble_sp |
| SmartPropertyPointer< ROdouble > | m_ROdouble_sp |
| SmartPropertyPointer< RWfloat > | m_RWfloat_sp |
| SmartPropertyPointer< ROfloat > | m_ROfloat_sp |
| SmartPropertyPointer< RWstring > | m_RWstring_sp |
| SmartPropertyPointer< ROstring > | m_ROstring_sp |
| SmartPropertyPointer< RWlong > | m_RWlong_sp |
| SmartPropertyPointer< ROlong > | m_ROlong_sp |
| SmartPropertyPointer< RWlongLong > | m_RWlongLong_sp |
| SmartPropertyPointer< ROlongLong > | m_ROlongLong_sp |
| SmartPropertyPointer< ROlong > | m_childLong_sp |
| ACE_CString | component_name |
| testComp::testComp | ( | const ACE_CString & | name, | |
| maci::ContainerServices * | containerServices | |||
| ) |
| virtual testComp::~testComp | ( | ) | [virtual] |
Destructor
| void testComp::initialize | ( | ) | throw (acsErrTypeLifeCycle::LifeCycleExImpl) |
| virtual ACS::ROlong_ptr testComp::my_childLong | ( | ) | throw (CORBA::SystemException) [virtual] |
| virtual ACS::ROdouble_ptr testComp::my_ROdouble | ( | ) | throw (CORBA::SystemException) [virtual] |
| virtual ACS::ROfloat_ptr testComp::my_ROfloat | ( | ) | throw (CORBA::SystemException) [virtual] |
| virtual ACS::ROlong_ptr testComp::my_ROlong | ( | ) | throw (CORBA::SystemException) [virtual] |
| virtual ACS::ROlongLong_ptr testComp::my_ROlongLong | ( | ) | throw (CORBA::SystemException) [virtual] |
| virtual ACS::ROstring_ptr testComp::my_ROstring | ( | ) | throw (CORBA::SystemException) [virtual] |
| virtual ACS::RWdouble_ptr testComp::my_RWdouble | ( | ) | throw (CORBA::SystemException) [virtual] |
| virtual ACS::RWfloat_ptr testComp::my_RWfloat | ( | ) | throw (CORBA::SystemException) [virtual] |
| virtual ACS::RWlong_ptr testComp::my_RWlong | ( | ) | throw (CORBA::SystemException) [virtual] |
| virtual ACS::RWlongLong_ptr testComp::my_RWlongLong | ( | ) | throw (CORBA::SystemException) [virtual] |
| virtual ACS::RWstring_ptr testComp::my_RWstring | ( | ) | throw (CORBA::SystemException) [virtual] |
| void testComp::operator= | ( | const testComp & | ) | [private] |
ALMA C++ coding standards state copy operators should be disabled.
ACE_CString testComp::component_name [private] |
SmartPropertyPointer<ROlong> testComp::m_childLong_sp [private] |
SmartPropertyPointer<ROdouble> testComp::m_ROdouble_sp [private] |
SmartPropertyPointer<ROfloat> testComp::m_ROfloat_sp [private] |
SmartPropertyPointer<ROlong> testComp::m_ROlong_sp [private] |
SmartPropertyPointer<ROstring> testComp::m_ROstring_sp [private] |
SmartPropertyPointer<RWdouble> testComp::m_RWdouble_sp [private] |
SmartPropertyPointer<RWfloat> testComp::m_RWfloat_sp [private] |
SmartPropertyPointer<RWlong> testComp::m_RWlong_sp [private] |
SmartPropertyPointer<RWstring> testComp::m_RWstring_sp [private] |
1.7.0