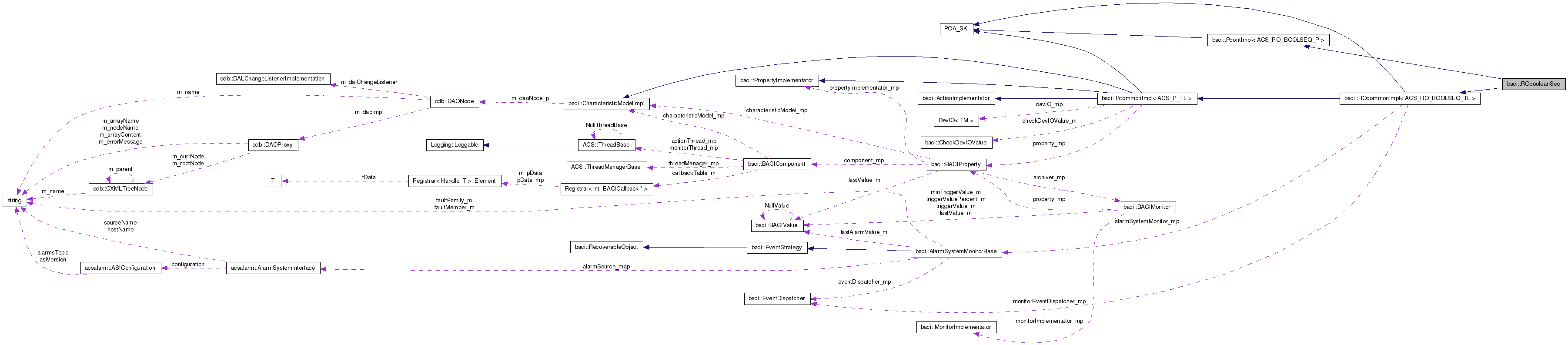
#include <baciRObooleanSeq.h>
List of all members.
Constructor & Destructor Documentation
| baci::RObooleanSeq::RObooleanSeq |
( |
const ACE_CString & |
name, |
|
|
BACIComponent * |
component_p, |
|
|
DevIO< ACS::booleanSeq > * |
devIO = 0, |
|
|
bool |
flagdeldevIO = false | |
|
) |
| | |
| baci::RObooleanSeq::RObooleanSeq |
( |
bool |
init, |
|
|
const ACE_CString & |
name, |
|
|
BACIComponent * |
component_p, |
|
|
DevIO< ACS::booleanSeq > * |
devIO = 0, |
|
|
bool |
flagdeldevIO = false | |
|
) |
| | |
Constuctor that has to be used from subclasses
- Parameters:
-
| name | property name (e.q. AMSMount:decliantion) |
| virtual baci::RObooleanSeq::~RObooleanSeq |
( |
|
) |
[virtual] |
Member Function Documentation
| virtual CORBA::Boolean baci::RObooleanSeq::alarm_on |
( |
|
) |
[virtual] |
Get the value of the alarm_on attribute
| virtual ACS::Subscription_ptr baci::RObooleanSeq::new_subscription_Alarm |
( |
ACS::Alarmboolean * |
cb, |
|
|
const ACS::CBDescIn & |
desc | |
|
) |
| | [virtual] |
Subscriber method to be notified when an alarm is raised or removed
| virtual bool baci::RObooleanSeq::readCharacteristics |
( |
|
) |
[protected, virtual] |
Read characteristics from the CDB
- Returns:
- true on success, false on failure
Member Data Documentation
Value to be checked in order to raise an alarm
The documentation for this class was generated from the following file: