Functions | Variables

acsutilTimeStamp.h File Reference

#include <acscommonC.h>
#include <SString.h>
#include <OS_NS_time.h>
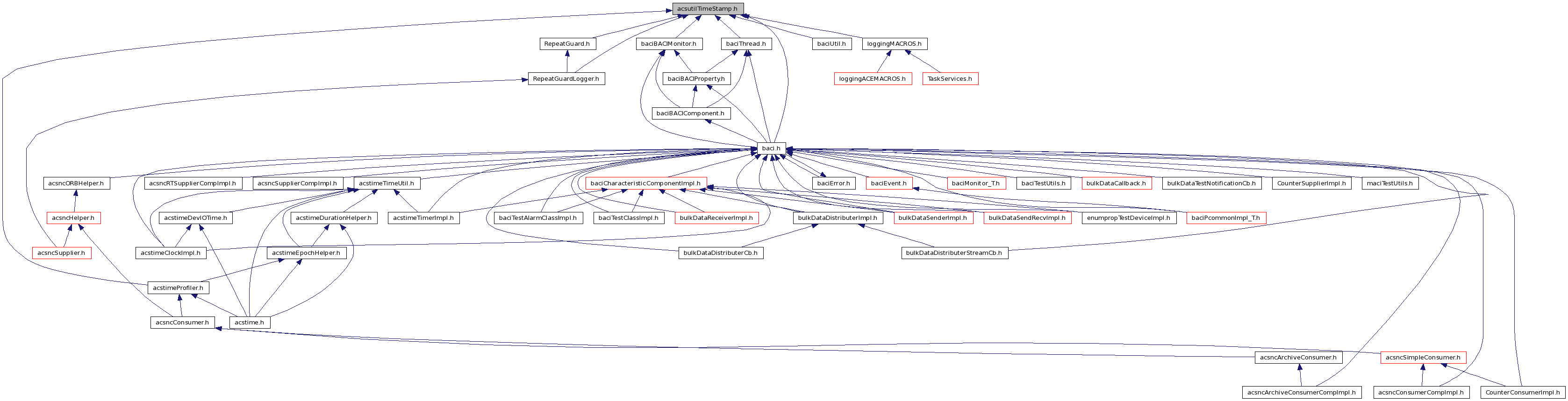
Include dependency graph for acsutilTimeStamp.h:
This graph shows which files directly or indirectly include this file:

Go to the source code of this file.

Functions

ACS::Time getTimeStamp ()
ACS::TimeInterval getTime ()
ACE_CString getStringifiedTimeStamp ()
ACE_Time_Value UTCtoACE_Time_Value (const ACS::Time &time)
ACE_CString getStringifiedUTC (ACS::TimeInterval time)

Variables

static const CORBA::ULongLong UTCtoUNIXTimeBaseOffset = ACE_UINT64_LITERAL(0x2D8539C80)

Detailed Description

Header file for rudimentary time helper functions.


Function Documentation

ACE_CString getStringifiedTimeStamp (  ) 

Get current time in ISO8601 format

Returns:
current time in ISO8601 format
ACE_CString getStringifiedUTC ( ACS::TimeInterval  time  )  [inline]
ACS::TimeInterval getTime (  ) 

Get current time in UTC format Should be used only as relative time, this is NOT in UTC format (for performance)

Returns:
current time in UTC format
ACS::Time getTimeStamp (  ) 

Get current time in UTC format

Returns:
current time in UTC format

Referenced by TestDevIO::read(), DevIOMem< T >::read(), DevIOTime::read(), LongDevIO::read(), TestDevIO::write(), DevIOMem< T >::write(), DevIOTime::write(), and LongDevIO::write().

ACE_Time_Value UTCtoACE_Time_Value ( const ACS::Time &  time  )  [inline]

Referenced by getStringifiedUTC().


Variable Documentation

const CORBA::ULongLong UTCtoUNIXTimeBaseOffset = ACE_UINT64_LITERAL(0x2D8539C80) [static]

DESCRIPTION: Time stamp representation.

Representation of a time stamp coincides with OMG's representation of time, i.e. it represents the number of 100-nanosecond intervals since 15th October 1582 00:00:00. See "CORBAServices: Common Object Services Specification" (ftp://ftp.omg.org/pub/doc/formal/98-12-09.pdf), chapter 14.

This method returns the current system time in UTC format.

UNIX systems use 1st Jan. 1970 as the Base Time. The CORBA Time Service uses the Universal Time Coordinated (UTC) representation of time from the X/Open DCE Time Service. The UTC time signals broadcast by the WWV radio station of the National Bureau of Standards deliver time that is easier to handle in this representation. UTC time is defined as :

Time Units : 100 nanosecs Base Time : 15th October 1582 00:00:00 Approximate range : AD 30,000 To construct the UTC time from UNIX time we need to add the difference of days between 15th October 1582 and 1st Jan 1970. This difference is 141427 days or 0x2D8539C80 secs.

Referenced by getStringifiedUTC().