import "mastercompTest_if.idl";
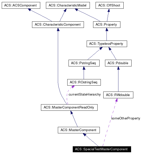
Inheritance diagram for ACS::SpecialTestMasterComponent:


Public Member Functions | |
| void | componentNeedsAttention (in string componentName, in string troubleCode) |
Public Attributes | |
| readonly attribute ACS::RWdouble | someOtherProperty |
|
||||||||||||
|
This is an example method through which the subsystem components can notify the MC. |
|
|
This property is just to demonstrate how one can add properties to a custom master comp. This example was once requested by LDavis. |
1.3.8