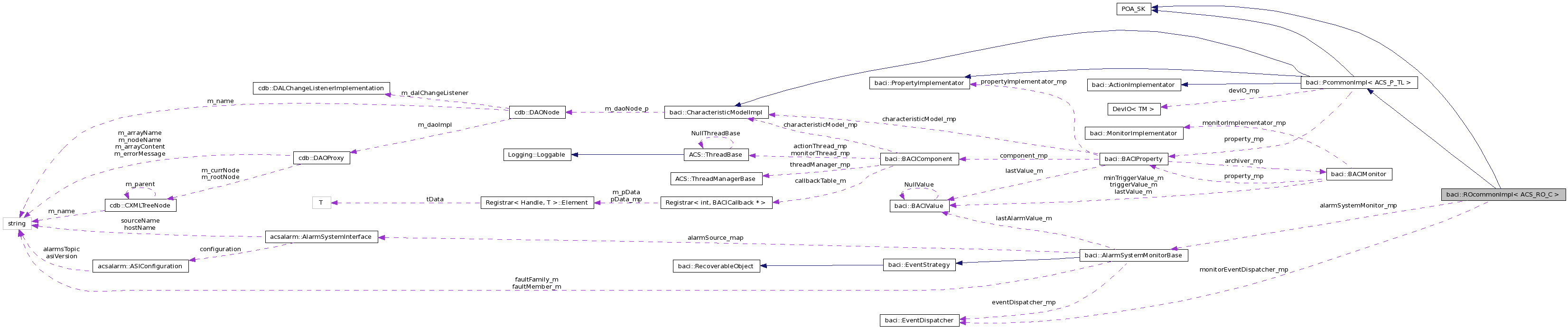
#include <baciROcommonImpl_T.h>


Public Member Functions | |
| ROcommonImpl (const ACE_CString &name, BACIComponent *component_p, DevIO< TM > *devIO, bool flagdeldevIO) | |
| ROcommonImpl (bool init, const ACE_CString &name, BACIComponent *component_p, DevIO< TM > *devIO, bool flagdeldevIO) | |
| virtual | ~ROcommonImpl () |
| void | setAlarmFaultFamily (const char *ff) |
| void | setAlarmFaultMember (const char *fm) |
| const char * | getAlarmFaultFamily () |
| const char * | getAlarmFaultMember () |
| int | getAlarmLevel () |
Protected Member Functions | |
| virtual bool | readCharacteristics () |
Protected Attributes | |
| EventDispatcher * | monitorEventDispatcher_mp |
| Event dispatcher;. | |
| ACS::TimeInterval | alarmTimerTrig_m |
| ACE_CString | alarmFaultFamily_m |
| ACE_CString | alarmFaultMember_m |
| int | alarmLevel_m |
| baci::AlarmSystemMonitorBase * | alarmSystemMonitor_mp |
Private Member Functions | |
| void | operator= (const ROcommonImpl &) |
| ROcommonImpl (const ROcommonImpl &) | |
Implementation of ROcommon property
| baci::ROcommonImpl< ACS_RO_C >::ROcommonImpl | ( | const ACE_CString & | name, | |
| BACIComponent * | component_p, | |||
| DevIO< TM > * | devIO, | |||
| bool | flagdeldevIO | |||
| ) |
Constuctor (old one)
| name | property name (e.q. AMSMount:decliantion) | |
| component_p | parent of the property Constuctor | |
| name | property name (e.q. AMSMount:decliantion) | |
| component_p | parent of the property |
| baci::ROcommonImpl< ACS_RO_C >::ROcommonImpl | ( | bool | init, | |
| const ACE_CString & | name, | |||
| BACIComponent * | component_p, | |||
| DevIO< TM > * | devIO, | |||
| bool | flagdeldevIO | |||
| ) |
Constuctor that just calls readCharacterstics
| name | property name (e.q. AMSMount:decliantion) |
| virtual baci::ROcommonImpl< ACS_RO_C >::~ROcommonImpl | ( | ) | [virtual] |
Destructor
| baci::ROcommonImpl< ACS_RO_C >::ROcommonImpl | ( | const ROcommonImpl< ACS_RO_C > & | ) | [private] |
ALMA C++ coding standards state copy constructors should be disabled.
| const char* baci::ROcommonImpl< ACS_RO_C >::getAlarmFaultFamily | ( | ) | [inline] |
Accessor method for alarm fault family
| const char* baci::ROcommonImpl< ACS_RO_C >::getAlarmFaultMember | ( | ) | [inline] |
Accessor method for alarm fault member
| int baci::ROcommonImpl< ACS_RO_C >::getAlarmLevel | ( | ) | [inline] |
Accessor method for alarm level
| void baci::ROcommonImpl< ACS_RO_C >::operator= | ( | const ROcommonImpl< ACS_RO_C > & | ) | [private] |
ALMA C++ coding standards state assignment operators should be disabled.
| virtual bool baci::ROcommonImpl< ACS_RO_C >::readCharacteristics | ( | ) | [protected, virtual] |
Read characteristics from CDB
| propertyName | name of the property whose characteristics to read |
Reimplemented from baci::PcommonImpl< ACS_P_TL >.
| void baci::ROcommonImpl< ACS_RO_C >::setAlarmFaultFamily | ( | const char * | ff | ) |
Sets alarm fault family *
| ACSErrTypeCommon::NullPointerExImpl | in case if the alarm is disabled (alarm_timer_trig==0) just a warning message is logged |
| fault | family |
| void baci::ROcommonImpl< ACS_RO_C >::setAlarmFaultMember | ( | const char * | fm | ) |
Sets alarm fault member.
| ACSErrTypeCommon::NullPointerExImpl | in case if the alarm is disabled (alarm_timer_trig==0) just a warning message is logged |
| fault | member |
ACE_CString baci::ROcommonImpl< ACS_RO_C >::alarmFaultFamily_m [protected] |
ACE_CString baci::ROcommonImpl< ACS_RO_C >::alarmFaultMember_m [protected] |
int baci::ROcommonImpl< ACS_RO_C >::alarmLevel_m [protected] |
baci::AlarmSystemMonitorBase* baci::ROcommonImpl< ACS_RO_C >::alarmSystemMonitor_mp [protected] |
monitor which sends information (alarms) to the alarm system. It is pointer to the base class, and thus created in the inherted classes.
ACS::TimeInterval baci::ROcommonImpl< ACS_RO_C >::alarmTimerTrig_m [protected] |
EventDispatcher* baci::ROcommonImpl< ACS_RO_C >::monitorEventDispatcher_mp [protected] |
Event dispatcher;.
1.7.0