#include <acsexmplAmsSeqImpl.h>


Public Member Functions | |
| AmsTestSeq (const ACE_CString &name, maci::ContainerServices *containerServices) | |
| virtual | ~AmsTestSeq () |
| virtual void | setCoeff () |
| virtual ACS::RWdoubleSeq_ptr | RWdoubleSeqPM () |
| virtual ACS::ROdoubleSeq_ptr | ROdoubleSeqPM () |
| virtual void | execute () |
Private Member Functions | |
| void | operator= (const AmsTestSeq &) |
Private Attributes | |
| baci::RWdoubleSeq * | m_RWdoubleSeqPM_p |
| baci::ROdoubleSeq * | m_ROdoubleSeqPM_p |
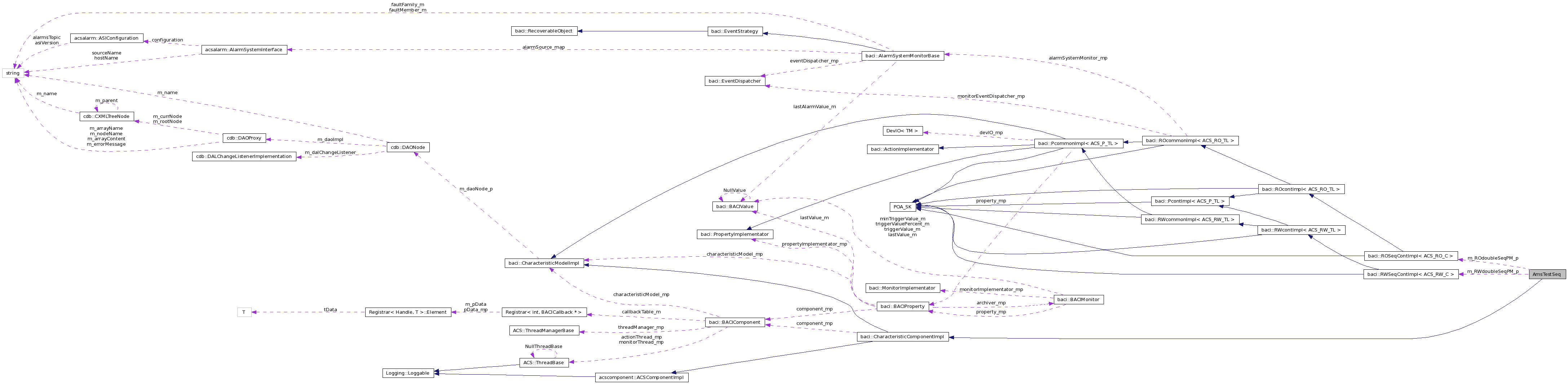
Antenna Mount System Pointing Model. Class AmsTestSeq can be considered to be a "real-world" distributed object for antenna systems. This class exists between two sections of the antenna mount system. The high-level section executes at the array central control area in the Array Control Computer (ACC), while the low-level section executes at each antenna in the Antenna Bus Master (ABM) computer. AmsTestSeq provides one synchronous method, setCoeff(...), and two properties used for the coefficient of an individual pointing model term. An important thing to note is this example shows usage of property sequence types (i.e., ROdoubleSeq and RWdoubleSeq).
| AmsTestSeq::AmsTestSeq | ( | const ACE_CString & | name, | |
| maci::ContainerServices * | containerServices | |||
| ) |
Constructor
| poa | poa which will activate this and also all other components | |
| name | component name |
1.7.0