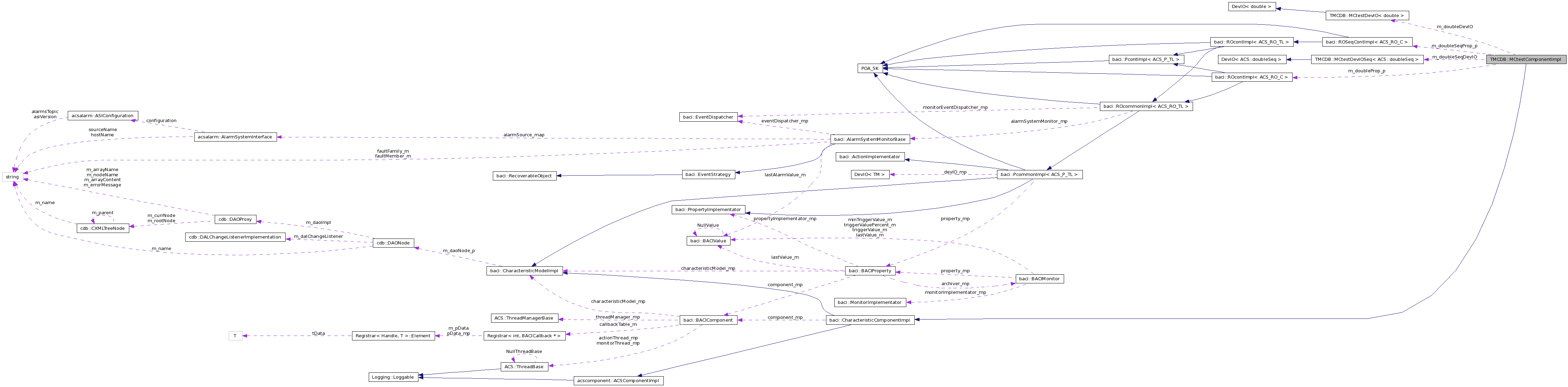
#include <MCtestComponentImpl.h>


Public Member Functions | |
| MCtestComponentImpl (const ACE_CString &name, maci::ContainerServices *containerServices) | |
| ~MCtestComponentImpl () | |
| void | execute () |
| void | cleanUp () |
| ACS::ROdoubleSeq_ptr | doubleSeqProp () |
| ACS::ROdouble_ptr | doubleProp () |
| void | reset () |
Private Member Functions | |
| void | operator= (const MCtestComponentImpl &) |
Private Attributes | |
| baci::ROdouble * | m_doubleProp_p |
| ACS::doubleSeq | m_doubleSeqVal |
| ACS::Time | m_time1 |
| MCtestDevIOSeq< ACS::doubleSeq > * | m_doubleSeqDevIO |
| baci::ROdoubleSeq * | m_doubleSeqProp_p |
| double | m_doubleVal |
| ACS::Time | m_time2 |
| MCtestDevIO< double > * | m_doubleDevIO |
Monitor collector implementation
| TMCDB::MCtestComponentImpl::MCtestComponentImpl | ( | const ACE_CString & | name, | |
| maci::ContainerServices * | containerServices | |||
| ) |
| TMCDB::MCtestComponentImpl::~MCtestComponentImpl | ( | ) |
| void TMCDB::MCtestComponentImpl::cleanUp | ( | ) |
| ACS::ROdouble_ptr TMCDB::MCtestComponentImpl::doubleProp | ( | ) |
| ACS::ROdoubleSeq_ptr TMCDB::MCtestComponentImpl::doubleSeqProp | ( | ) |
| void TMCDB::MCtestComponentImpl::execute | ( | ) |
| void TMCDB::MCtestComponentImpl::operator= | ( | const MCtestComponentImpl & | ) | [private] |
ALMA C++ coding standards state copy operators should be disabled.
| void TMCDB::MCtestComponentImpl::reset | ( | ) |
MCtestDevIO<double>* TMCDB::MCtestComponentImpl::m_doubleDevIO [private] |
MCtestDevIOSeq<ACS::doubleSeq>* TMCDB::MCtestComponentImpl::m_doubleSeqDevIO [private] |
ACS::doubleSeq TMCDB::MCtestComponentImpl::m_doubleSeqVal [private] |
double TMCDB::MCtestComponentImpl::m_doubleVal [private] |
ACS::Time TMCDB::MCtestComponentImpl::m_time1 [private] |
ACS::Time TMCDB::MCtestComponentImpl::m_time2 [private] |
1.7.0