Public Attributes

SAMP::SampledComponent Interface Reference

import "sampledComp.idl";

Inheritance diagram for SAMP::SampledComponent:
Inheritance graph
[legend]
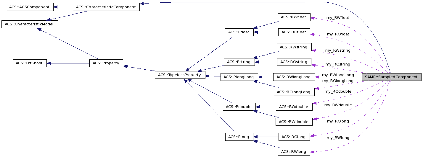
Collaboration diagram for SAMP::SampledComponent:
Collaboration graph
[legend]

List of all members.

Public Attributes

readonly attribute ACS::ROdouble my_ROdouble
readonly attribute ACS::RWdouble my_RWdouble
readonly attribute ACS::ROfloat my_ROfloat
readonly attribute ACS::RWfloat my_RWfloat
readonly attribute ACS::ROlong my_ROlong
readonly attribute ACS::RWlong my_RWlong
readonly attribute ACS::ROstring my_ROstring
readonly attribute ACS::RWstring my_RWstring
readonly attribute ACS::ROlongLong my_ROlongLong
readonly attribute ACS::RWlongLong my_RWlongLong

Member Data Documentation

Here we try to put all the different properties types


The documentation for this interface was generated from the following file: